| Category | ID | Term | DB Object | Evidence | Organism | Reference |
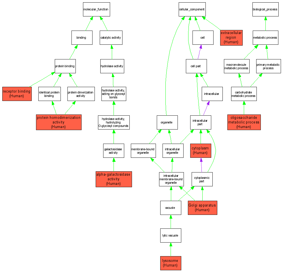
| Molecular Function | GO:0004557 | alpha-galactosidase activity |
P06280 | IDA | Human | PMID:39940 |
| Molecular Function | GO:0004557 | alpha-galactosidase activity |
P06280 | IMP | Human | PMID:16372133 |
| Molecular Function | GO:0042803 | protein homodimerization activity |
P06280 | IDA | Human | PMID:6256390 |
| Molecular Function | GO:0005102 | receptor binding |
P06280 | IDA | Human | PMID:1332979 |
| Cellular Component | GO:0005737 | cytoplasm |
P06280 | IMP | Human | PMID:1332979 |
| Cellular Component | GO:0005576 | extracellular region |
P06280 | IDA | Human | PMID:3029062 |
| Cellular Component | GO:0005576 | extracellular region |
P06280 | IMP | Human | PMID:1332979 |
| Cellular Component | GO:0005794 | Golgi apparatus |
P06280 | IMP | Human | PMID:1332979 |
| Cellular Component | GO:0005764 | lysosome |
P06280 | IMP | Human | PMID:1332979 |
| Biological Process | GO:0009311 | oligosaccharide metabolic process |
P06280 | IDA | Human | PMID:39940 |