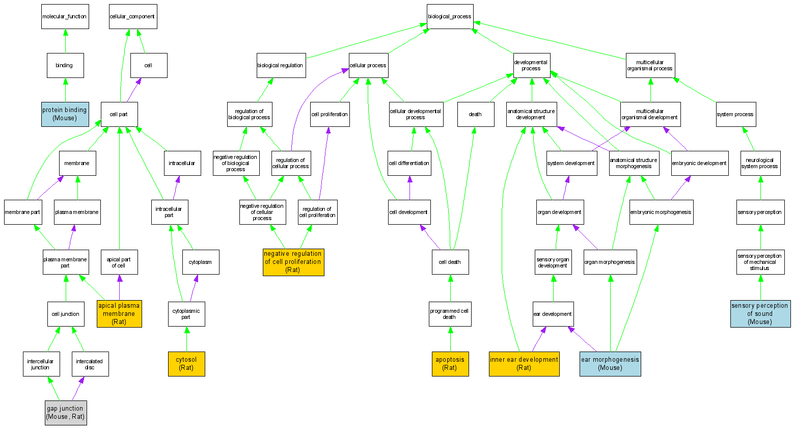
| Category | ID | Term | DB Object | Evidence | Organism | Reference |
| Molecular Function | GO:0005515 | protein binding |
MGI:107588 | IPI | Mouse | MGI:MGI:2679790|PMID:14595769 |
| Cellular Component | GO:0016324 | apical plasma membrane |
RGD:621830 | IDA | Rat | RGD:1599830|PMID:16077080 |
| Cellular Component | GO:0005829 | cytosol |
RGD:621830 | IDA | Rat | RGD:1599830|PMID:16077080 |
| Cellular Component | GO:0005921 | gap junction |
MGI:107588 | IDA | Mouse | MGI:MGI:2679790|PMID:14595769 |
| Cellular Component | GO:0005921 | gap junction |
RGD:621830 | IDA | Rat | RGD:1599836|PMID:10197766 |
| Biological Process | GO:0006915 | apoptosis |
RGD:621830 | IEP | Rat | RGD:632751|PMID:12359154 |
| Biological Process | GO:0042471 | ear morphogenesis |
MGI:107588 | IMP | Mouse | MGI:MGI:2447513|PMID:12490528 |
| Biological Process | GO:0048839 | inner ear development |
RGD:621830 | IEP | Rat | RGD:1599834|PMID:10570462 |
| Biological Process | GO:0008285 | negative regulation of cell proliferation |
RGD:621830 | IDA | Rat | RGD:1599833|PMID:11238193 |
| Biological Process | GO:0007605 | sensory perception of sound |
MGI:107588 | IMP | Mouse | MGI:MGI:2447513|PMID:12490528 |