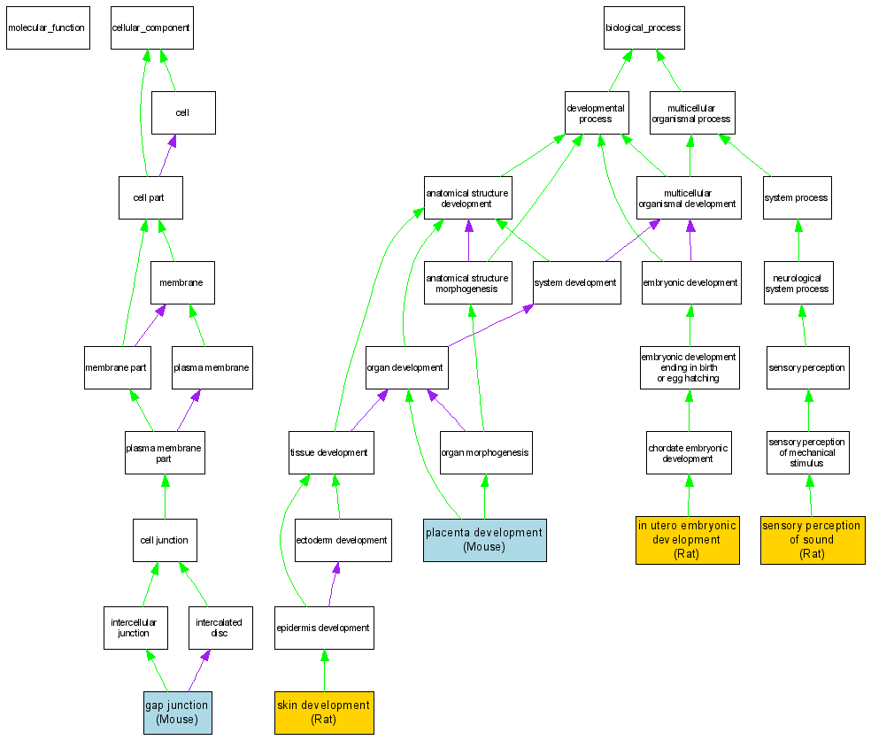
| Category | ID | Term | DB Object | Evidence | Organism | Reference |
| Cellular Component | GO:0005921 | gap junction |
MGI:95721 | IDA | Mouse | MGI:MGI:2679790|PMID:14595769 |
| Biological Process | GO:0001701 | in utero embryonic development |
RGD:2695 | IEP | Rat | RGD:1599752|PMID:9291584 |
| Biological Process | GO:0001890 | placenta development |
MGI:95721 | IMP | Mouse | MGI:MGI:3579961|PMID:15895417 |
| Biological Process | GO:0007605 | sensory perception of sound |
RGD:2695 | IMP | Rat | RGD:1300214|PMID:9843210 |
| Biological Process | GO:0043588 | skin development |
RGD:2695 | IEP | Rat | RGD:1599753|PMID:8081010 |