| Category | ID | Term | DB Object | Evidence | Organism | Reference |
|---|---|---|---|---|---|---|
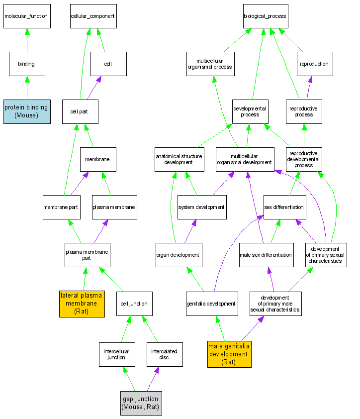
| Molecular Function | GO:0005515 | protein binding | MGI:95720 | IPI | Mouse | MGI:MGI:2679790|PMID:14595769 |
| Cellular Component | GO:0005921 | gap junction | MGI:95720 | IDA | Mouse | MGI:MGI:2679790|PMID:14595769 |
| Cellular Component | GO:0005921 | gap junction | RGD:728891 | IDA | Rat | RGD:632752|PMID:12064610 |
| Cellular Component | GO:0016328 | lateral plasma membrane | RGD:728891 | IDA | Rat | RGD:628541|PMID:12388089 |
| Biological Process | GO:0030539 | male genitalia development | RGD:728891 | IEP | Rat | RGD:628541|PMID:12388089 |