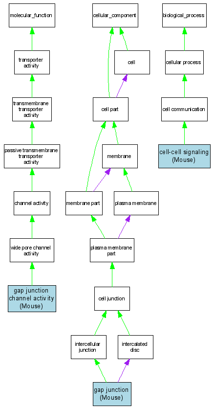
Compare GO annotations for GJA12 and its orthologs

A table of the annotations represented in this image is provided below.
CategoryIDTermDB ObjectEvidenceOrganismReference
Molecular FunctionGO:0005243gap junction channel activity MGI:2153060IDAMouseMGI:MGI:2153053|PMID:11160382
Cellular ComponentGO:0005921gap junction MGI:2153060IDAMouseMGI:MGI:2153053|PMID:11160382
Biological ProcessGO:0007267cell-cell signaling MGI:2153060IDAMouseMGI:MGI:2153053|PMID:11160382