| Category | ID | Term | DB Object | Evidence | Organism | Reference |
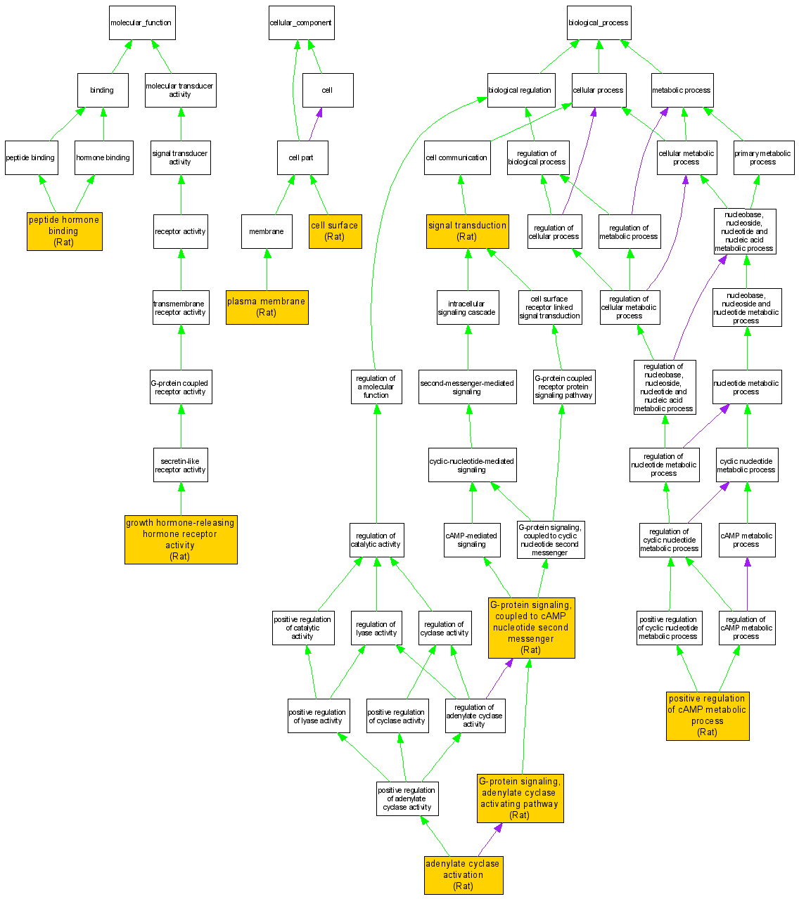
| Molecular Function | GO:0016520 | growth hormone-releasing hormone receptor activity |
RGD:2688 | IDA | Rat | RGD:728477|PMID:12161265 |
| Molecular Function | GO:0016520 | growth hormone-releasing hormone receptor activity |
RGD:2688 | IDA | Rat | RGD:1624951|PMID:10465288 |
| Molecular Function | GO:0016520 | growth hormone-releasing hormone receptor activity |
RGD:2688 | IDA | Rat | RGD:728748|PMID:11814616 |
| Molecular Function | GO:0017046 | peptide hormone binding |
RGD:2688 | IDA | Rat | RGD:1624951|PMID:10465288 |
| Cellular Component | GO:0009986 | cell surface |
RGD:2688 | IDA | Rat | RGD:1624951|PMID:10465288 |
| Cellular Component | GO:0005886 | plasma membrane |
RGD:2688 | IDA | Rat | RGD:1358713|PMID:15499571 |
| Cellular Component | GO:0005886 | plasma membrane |
RGD:2688 | IDA | Rat | RGD:1624951|PMID:10465288 |
| Biological Process | GO:0007190 | adenylate cyclase activation |
RGD:2688 | IDA | Rat | RGD:1624951|PMID:10465288 |
| Biological Process | GO:0007190 | adenylate cyclase activation |
RGD:2688 | IDA | Rat | RGD:1601338|PMID:9845677 |
| Biological Process | GO:0007189 | G-protein signaling, adenylate cyclase activating pathway |
RGD:2688 | IDA | Rat | RGD:1624951|PMID:10465288 |
| Biological Process | GO:0007188 | G-protein signaling, coupled to cAMP nucleotide second messenger |
RGD:2688 | IDA | Rat | RGD:1624951|PMID:10465288 |
| Biological Process | GO:0030816 | positive regulation of cAMP metabolic process |
RGD:2688 | IDA | Rat | RGD:1624951|PMID:10465288 |
| Biological Process | GO:0007165 | signal transduction |
RGD:2688 | IDA | Rat | RGD:628502|PMID:12446584 |