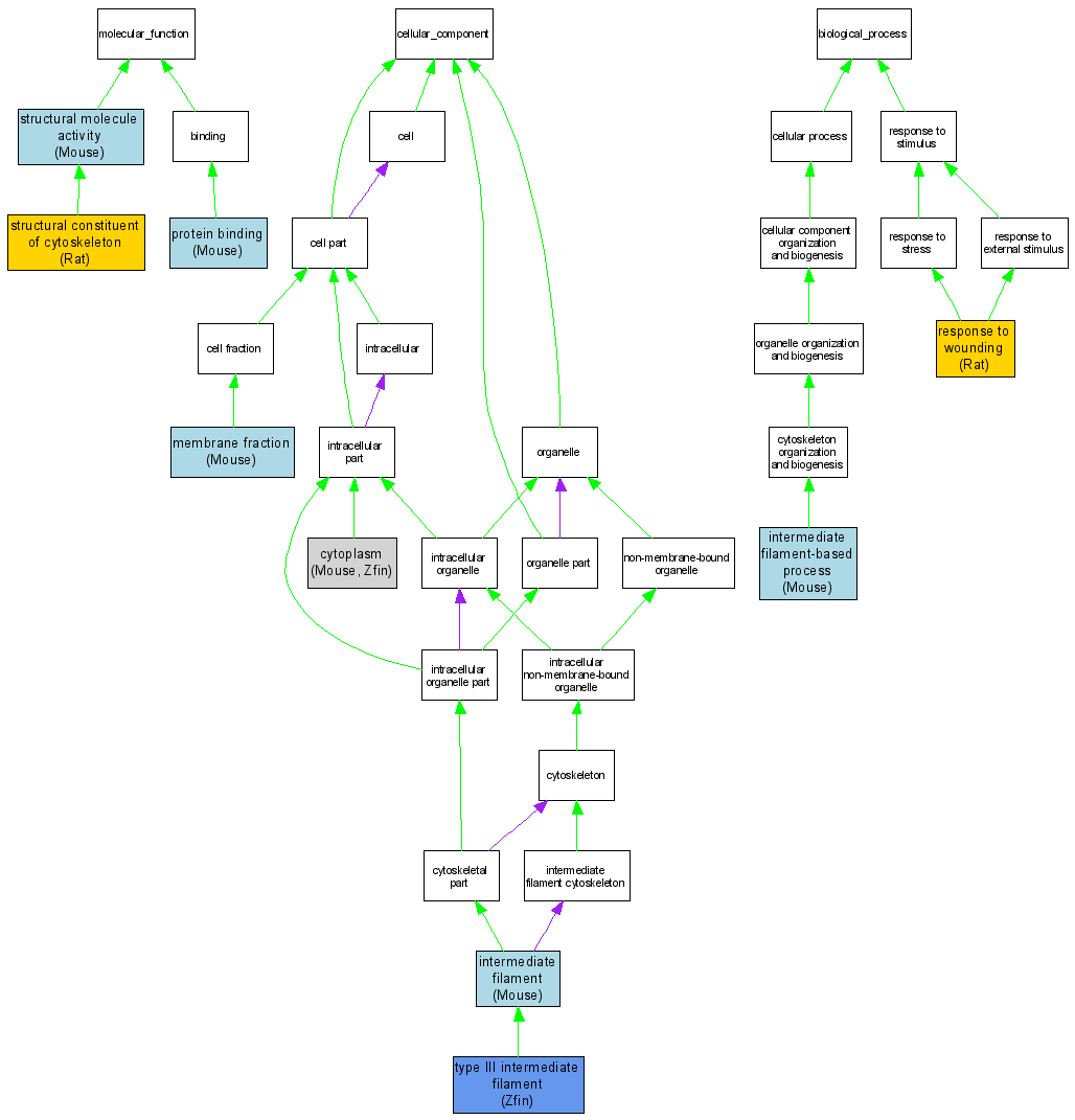
| Category | ID | Term | DB Object | Evidence | Organism | Reference |
| Molecular Function | GO:0005515 | protein binding |
MGI:95697 | IPI | Mouse | MGI:MGI:2429348|PMID:12403814 |
| Molecular Function | GO:0005200 | structural constituent of cytoskeleton |
RGD:2679 | IDA | Rat | RGD:70384|PMID:11796520 |
| Molecular Function | GO:0005198 | structural molecule activity |
MGI:95697 | IMP | Mouse | MGI:MGI:2384242|PMID:12177195 |
| Cellular Component | GO:0005737 | cytoplasm |
MGI:95697 | IDA | Mouse | MGI:MGI:3583881|PMID:15965470 |
| Cellular Component | GO:0005737 | cytoplasm |
ZDB-GENE-990914-3 | IDA | Zfin | ZFIN:ZDB-PUB-030716-12|PMID:12801639 |
| Cellular Component | GO:0005882 | intermediate filament |
MGI:95697 | IDA | Mouse | MGI:MGI:2669074|PMID:12878680 |
| Cellular Component | GO:0005882 | intermediate filament |
MGI:95697 | IDA | Mouse | MGI:MGI:3531237|PMID:15656993 |
| Cellular Component | GO:0005624 | membrane fraction |
MGI:95697 | IDA | Mouse | MGI:MGI:3706622|PMID:11283023 |
| Cellular Component | GO:0045098 | type III intermediate filament |
ZDB-GENE-990914-3 | IDA | Zfin | ZFIN:ZDB-PUB-030716-12|PMID:12801639 |
| Biological Process | GO:0045103 | intermediate filament-based process |
MGI:95697 | IMP | Mouse | MGI:MGI:2384242|PMID:12177195 |
| Biological Process | GO:0009611 | response to wounding |
RGD:2679 | IDA | Rat | RGD:70384|PMID:11796520 |