| Category | ID | Term | DB Object | Evidence | Organism | Reference |
|---|---|---|---|---|---|---|
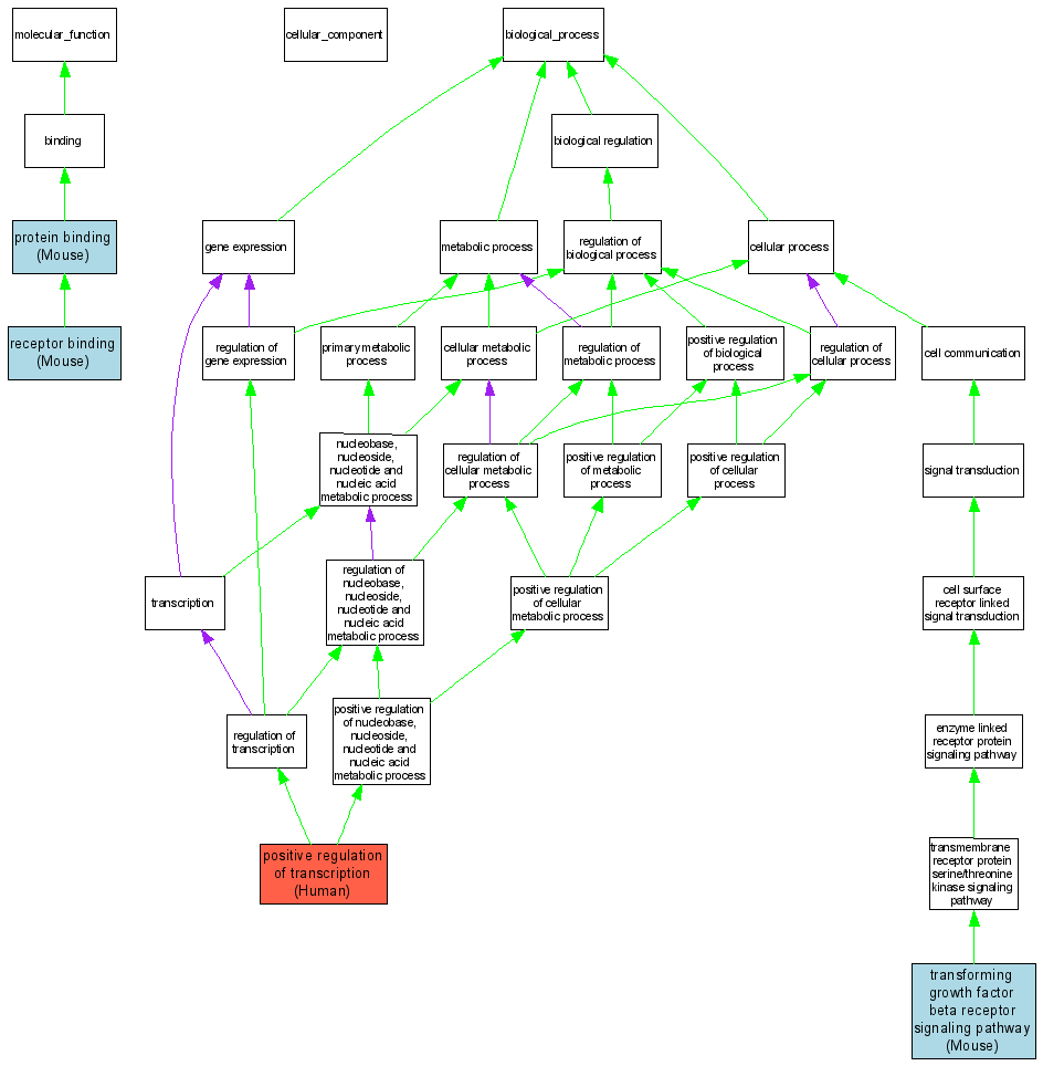
| Molecular Function | GO:0005515 | protein binding | MGI:95691 | IPI | Mouse | MGI:MGI:2676508|PMID:12595574 |
| Molecular Function | GO:0005102 | receptor binding | MGI:95691 | IPI | Mouse | MGI:MGI:2137985|PMID:11459935 |
| Biological Process | GO:0045941 | positive regulation of transcription | O14793 | IDA | Human | PMID:14517293 |
| Biological Process | GO:0007179 | transforming growth factor beta receptor signaling pathway | MGI:95691 | IDA | Mouse | MGI:MGI:2676508|PMID:12595574 |