| Category | ID | Term | DB Object | Evidence | Organism | Reference |
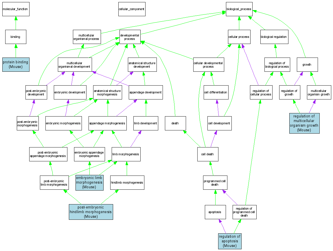
| Molecular Function | GO:0005515 | protein binding |
MGI:95688 | IPI | Mouse | MGI:MGI:2683044|PMID:14660436 |
| Molecular Function | GO:0005515 | protein binding |
MGI:95688 | IPI | Mouse | MGI:MGI:3034116|PMID:14973287 |
| Biological Process | GO:0030326 | embryonic limb morphogenesis |
MGI:95688 | IMP | Mouse | MGI:MGI:3513212|PMID:15542031 |
| Biological Process | GO:0035129 | post-embryonic hindlimb morphogenesis |
MGI:95688 | IMP | Mouse | MGI:MGI:3722565|PMID:17085896 |
| Biological Process | GO:0042981 | regulation of apoptosis |
MGI:95688 | IMP | Mouse | MGI:MGI:3513212|PMID:15542031 |
| Biological Process | GO:0040014 | regulation of multicellular organism growth |
MGI:95688 | IMP | Mouse | MGI:MGI:3722565|PMID:17085896 |