| Category | ID | Term | DB Object | Evidence | Organism | Reference |
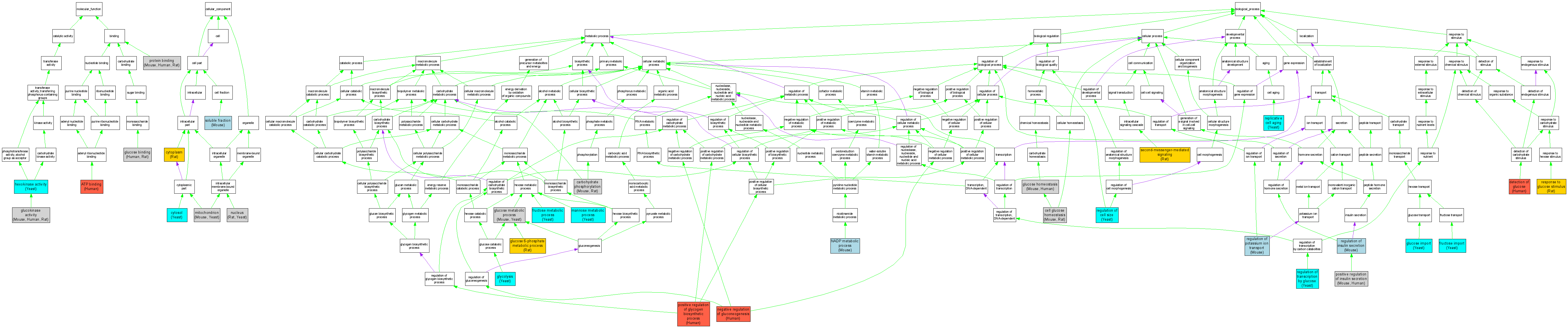
| Molecular Function | GO:0005524 | ATP binding |
P35557 | IDA | Human | PMID:8446612 |
| Molecular Function | GO:0005524 | ATP binding |
P35557 | IDA | Human | PMID:12941786 |
| Molecular Function | GO:0005524 | ATP binding |
P35557 | IDA | Human | PMID:16173921 |
| Molecular Function | GO:0004340 | glucokinase activity |
MGI:1270854 | IMP | Mouse | MGI:MGI:1099128|PMID:9357804 |
| Molecular Function | GO:0004340 | glucokinase activity |
MGI:1270854 | IMP | Mouse | MGI:MGI:3630095|PMID:7510884 |
| Molecular Function | GO:0004340 | glucokinase activity |
MGI:1270854 | IDA | Mouse | MGI:MGI:54301|PMID:141272 |
| Molecular Function | GO:0004340 | glucokinase activity |
MGI:1270854 | IDA | Mouse | MGI:MGI:56520|PMID:3931624 |
| Molecular Function | GO:0004340 | glucokinase activity |
MGI:1270854 | IMP | Mouse | MGI:MGI:76298|PMID:7665557 |
| Molecular Function | GO:0004340 | glucokinase activity |
MGI:1270854 | IDA | Mouse | MGI:MGI:3691164|PMID:9873043 |
| Molecular Function | GO:0004340 | glucokinase activity |
MGI:1270854 | IMP | Mouse | MGI:MGI:76949|PMID:7556622 |
| Molecular Function | GO:0004340 | glucokinase activity |
P35557 | IDA | Human | PMID:16173921 |
| Molecular Function | GO:0004340 | glucokinase activity |
P35557 | IDA | Human | PMID:12941786 |
| Molecular Function | GO:0004340 | glucokinase activity |
P35557 | IDA | Human | PMID:8446612 |
| Molecular Function | GO:0004340 | glucokinase activity |
RGD:2670 | IDA | Rat | RGD:628440|PMID:11250924 |
| Molecular Function | GO:0004340 | glucokinase activity |
RGD:2670 | IDA | Rat | RGD:1582633|PMID:15138155 |
| Molecular Function | GO:0005536 | glucose binding |
P35557 | IDA | Human | PMID:16173921 |
| Molecular Function | GO:0005536 | glucose binding |
P35557 | IDA | Human | PMID:8446612 |
| Molecular Function | GO:0005536 | glucose binding |
P35557 | IDA | Human | PMID:12941786 |
| Molecular Function | GO:0005536 | glucose binding |
RGD:2670 | IDA | Rat | RGD:1582633|PMID:15138155 |
| Molecular Function | GO:0004396 | hexokinase activity |
S000001949 | IMP | Yeast | SGD_REF:S000043583|PMID:6341351 |
| Molecular Function | GO:0004396 | hexokinase activity |
S000001949 | IDA | Yeast | SGD_REF:S000073626|PMID:12611889 |
| Molecular Function | GO:0004396 | hexokinase activity |
S000001949 | IDA | Yeast | SGD_REF:S000063268|PMID:332086 |
| Molecular Function | GO:0004396 | hexokinase activity |
S000003222 | IMP | Yeast | SGD_REF:S000043583|PMID:6341351 |
| Molecular Function | GO:0004396 | hexokinase activity |
S000003222 | IDA | Yeast | SGD_REF:S000073626|PMID:12611889 |
| Molecular Function | GO:0004396 | hexokinase activity |
S000003222 | IDA | Yeast | SGD_REF:S000063268|PMID:332086 |
| Molecular Function | GO:0005515 | protein binding |
MGI:1270854 | IPI | Mouse | MGI:MGI:2671672|PMID:12931191 |
| Molecular Function | GO:0005515 | protein binding |
P35557 | IPI | Human | PMID:16173921 |
| Molecular Function | GO:0005515 | protein binding |
RGD:2670 | IPI | Rat | RGD:1581880|PMID:16186382 |
| Molecular Function | GO:0005515 | protein binding |
RGD:2670 | IMP | Rat | RGD:1581880|PMID:16186382 |
| Cellular Component | GO:0005737 | cytoplasm |
RGD:2670 | IMP | Rat | RGD:1581880|PMID:16186382 |
| Cellular Component | GO:0005737 | cytoplasm |
RGD:2670 | IDA | Rat | RGD:1582633|PMID:15138155 |
| Cellular Component | GO:0005737 | cytoplasm |
RGD:2670 | IDA | Rat | RGD:1581879|PMID:17028192 |
| Cellular Component | GO:0005829 | cytosol |
S000001949 | IDA | Yeast | SGD_REF:S000074185|PMID:14562095 |
| Cellular Component | GO:0005829 | cytosol |
S000003222 | IDA | Yeast | SGD_REF:S000060187|PMID:11311123 |
| Cellular Component | GO:0005829 | cytosol |
S000003222 | IDA | Yeast | SGD_REF:S000055634|PMID:9563516 |
| Cellular Component | GO:0005739 | mitochondrion |
MGI:1270854 | IDA | Mouse | MGI:MGI:2671672|PMID:12931191 |
| Cellular Component | GO:0005739 | mitochondrion |
MGI:1270854 | IDA | Mouse | MGI:MGI:2682130|PMID:14651853 |
| Cellular Component | GO:0005739 | mitochondrion |
S000003222 | IDA | Yeast | SGD_REF:S000118886|PMID:16962558 |
| Cellular Component | GO:0005634 | nucleus |
RGD:2670 | IDA | Rat | RGD:1581880|PMID:16186382 |
| Cellular Component | GO:0005634 | nucleus |
RGD:2670 | IDA | Rat | RGD:1582633|PMID:15138155 |
| Cellular Component | GO:0005634 | nucleus |
RGD:2670 | IDA | Rat | RGD:1581879|PMID:17028192 |
| Cellular Component | GO:0005634 | nucleus |
S000003222 | IDA | Yeast | SGD_REF:S000060187|PMID:11311123 |
| Cellular Component | GO:0005634 | nucleus |
S000003222 | IDA | Yeast | SGD_REF:S000055634|PMID:9563516 |
| Cellular Component | GO:0005625 | soluble fraction |
MGI:1270854 | IDA | Mouse | MGI:MGI:54301|PMID:141272 |
| Biological Process | GO:0046835 | carbohydrate phosphorylation |
MGI:1270854 | IMP | Mouse | MGI:MGI:76949|PMID:7556622 |
| Biological Process | GO:0046835 | carbohydrate phosphorylation |
MGI:1270854 | IDA | Mouse | MGI:MGI:54301|PMID:141272 |
| Biological Process | GO:0046835 | carbohydrate phosphorylation |
MGI:1270854 | IMP | Mouse | MGI:MGI:76298|PMID:7665557 |
| Biological Process | GO:0046835 | carbohydrate phosphorylation |
MGI:1270854 | IDA | Mouse | MGI:MGI:56520|PMID:3931624 |
| Biological Process | GO:0046835 | carbohydrate phosphorylation |
RGD:2670 | IDA | Rat | RGD:1582633|PMID:15138155 |
| Biological Process | GO:0001678 | cell glucose homeostasis |
MGI:1270854 | IMP | Mouse | MGI:MGI:76786|PMID:7553875 |
| Biological Process | GO:0001678 | cell glucose homeostasis |
RGD:2670 | IMP | Rat | RGD:1601297|PMID:16443775 |
| Biological Process | GO:0051594 | detection of glucose |
P35557 | IMP | Human | PMID:12941786 |
| Biological Process | GO:0032445 | fructose import |
S000001949 | IGI | Yeast | SGD_REF:S000048827|PMID:6300872 |
| Biological Process | GO:0032445 | fructose import |
S000003222 | IGI | Yeast | SGD_REF:S000048827|PMID:6300872 |
| Biological Process | GO:0006000 | fructose metabolic process |
S000001949 | IMP | Yeast | SGD_REF:S000048827|PMID:6300872 |
| Biological Process | GO:0006000 | fructose metabolic process |
S000003222 | IMP | Yeast | SGD_REF:S000048827|PMID:6300872 |
| Biological Process | GO:0051156 | glucose 6-phosphate metabolic process |
RGD:2670 | IDA | Rat | RGD:1582633|PMID:15138155 |
| Biological Process | GO:0042593 | glucose homeostasis |
MGI:1270854 | IMP | Mouse | MGI:MGI:1099128|PMID:9357804 |
| Biological Process | GO:0042593 | glucose homeostasis |
MGI:1270854 | IMP | Mouse | MGI:MGI:76949|PMID:7556622 |
| Biological Process | GO:0042593 | glucose homeostasis |
MGI:1270854 | IMP | Mouse | MGI:MGI:77846|PMID:8530440 |
| Biological Process | GO:0042593 | glucose homeostasis |
MGI:1270854 | IMP | Mouse | MGI:MGI:1327006|PMID:9867845 |
| Biological Process | GO:0042593 | glucose homeostasis |
P35557 | IMP | Human | PMID:8132752 |
| Biological Process | GO:0046323 | glucose import |
S000001949 | IGI | Yeast | SGD_REF:S000048827|PMID:6300872 |
| Biological Process | GO:0046323 | glucose import |
S000003222 | IGI | Yeast | SGD_REF:S000048827|PMID:6300872 |
| Biological Process | GO:0006006 | glucose metabolic process |
MGI:1270854 | IDA | Mouse | MGI:MGI:56520|PMID:3931624 |
| Biological Process | GO:0006006 | glucose metabolic process |
MGI:1270854 | IDA | Mouse | MGI:MGI:54301|PMID:141272 |
| Biological Process | GO:0006006 | glucose metabolic process |
MGI:1270854 | IMP | Mouse | MGI:MGI:1099128|PMID:9357804 |
| Biological Process | GO:0006006 | glucose metabolic process |
MGI:1270854 | IMP | Mouse | MGI:MGI:76298|PMID:7665557 |
| Biological Process | GO:0006006 | glucose metabolic process |
MGI:1270854 | IMP | Mouse | MGI:MGI:76949|PMID:7556622 |
| Biological Process | GO:0006006 | glucose metabolic process |
S000001949 | IMP | Yeast | SGD_REF:S000048827|PMID:6300872 |
| Biological Process | GO:0006006 | glucose metabolic process |
S000003222 | IMP | Yeast | SGD_REF:S000048827|PMID:6300872 |
| Biological Process | GO:0006096 | glycolysis |
S000001949 | IDA | Yeast | SGD_REF:S000063268|PMID:332086 |
| Biological Process | GO:0006096 | glycolysis |
S000003222 | IDA | Yeast | SGD_REF:S000063268|PMID:332086 |
| Biological Process | GO:0006096 | glycolysis |
S000003222 | IDA | Yeast | SGD_REF:S000041726|PMID:8917466 |
| Biological Process | GO:0006096 | glycolysis |
S000003222 | IMP | Yeast | SGD_REF:S000041726|PMID:8917466 |
| Biological Process | GO:0006013 | mannose metabolic process |
S000001949 | IDA | Yeast | SGD_REF:S000063268|PMID:332086 |
| Biological Process | GO:0006013 | mannose metabolic process |
S000003222 | IDA | Yeast | SGD_REF:S000063268|PMID:332086 |
| Biological Process | GO:0006739 | NADP metabolic process |
MGI:1270854 | IMP | Mouse | MGI:MGI:3691164|PMID:9873043 |
| Biological Process | GO:0045721 | negative regulation of gluconeogenesis |
P35557 | IMP | Human | PMID:8878425 |
| Biological Process | GO:0045725 | positive regulation of glycogen biosynthetic process |
P35557 | IMP | Human | PMID:8878425 |
| Biological Process | GO:0032024 | positive regulation of insulin secretion |
MGI:1270854 | IMP | Mouse | MGI:MGI:76949|PMID:7556622 |
| Biological Process | GO:0032024 | positive regulation of insulin secretion |
P35557 | IMP | Human | PMID:8132752 |
| Biological Process | GO:0032024 | positive regulation of insulin secretion |
P35557 | IMP | Human | PMID:8878425 |
| Biological Process | GO:0008361 | regulation of cell size |
S000003222 | IMP | Yeast | SGD_REF:S000070190|PMID:12089449 |
| Biological Process | GO:0050796 | regulation of insulin secretion |
MGI:1270854 | IMP | Mouse | MGI:MGI:77846|PMID:8530440 |
| Biological Process | GO:0050796 | regulation of insulin secretion |
MGI:1270854 | IMP | Mouse | MGI:MGI:85404|PMID:8954920 |
| Biological Process | GO:0043266 | regulation of potassium ion transport |
MGI:1270854 | IMP | Mouse | MGI:MGI:1266883|PMID:9662046 |
| Biological Process | GO:0046015 | regulation of transcription by glucose |
S000003222 | IDA | Yeast | SGD_REF:S000060187|PMID:11311123 |
| Biological Process | GO:0001302 | replicative cell aging |
S000003222 | IMP | Yeast | SGD_REF:S000080970|PMID:15722108 |
| Biological Process | GO:0009749 | response to glucose stimulus |
RGD:2670 | IEP | Rat | RGD:728812|PMID:12086933 |
| Biological Process | GO:0019932 | second-messenger-mediated signaling |
RGD:2670 | IDA | Rat | RGD:628440|PMID:11250924 |