| Category | ID | Term | DB Object | Evidence | Organism | Reference |
|---|---|---|---|---|---|---|
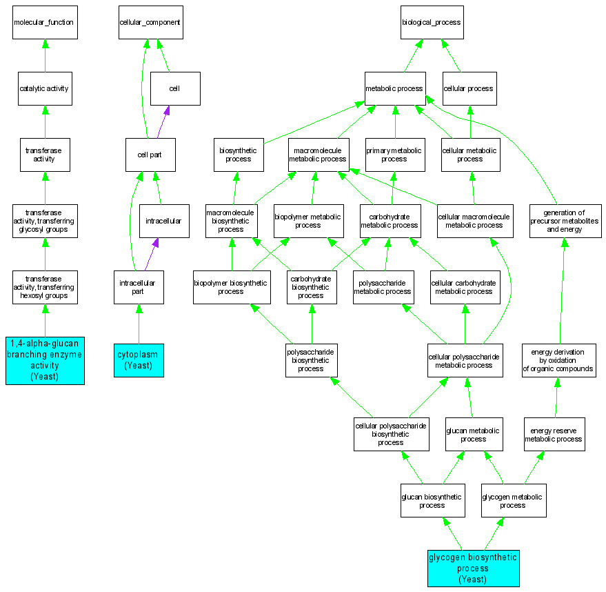
| Molecular Function | GO:0003844 | 1,4-alpha-glucan branching enzyme activity | S000000737 | IGI | Yeast | SGD_REF:S000050212|PMID:1729600 |
| Molecular Function | GO:0003844 | 1,4-alpha-glucan branching enzyme activity | S000000737 | IMP | Yeast | SGD_REF:S000050212|PMID:1729600 |
| Cellular Component | GO:0005737 | cytoplasm | S000000737 | IDA | Yeast | SGD_REF:S000074185|PMID:14562095 |
| Biological Process | GO:0005978 | glycogen biosynthetic process | S000000737 | IMP | Yeast | SGD_REF:S000050212|PMID:1729600 |