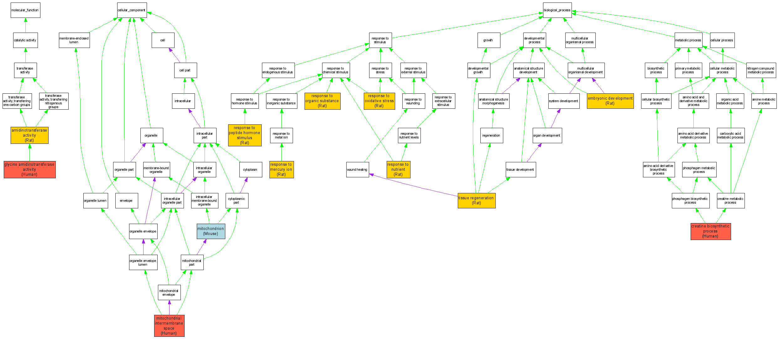
| Category | ID | Term | DB Object | Evidence | Organism | Reference |
| Molecular Function | GO:0015067 | amidinotransferase activity |
RGD:71090 | IDA | Rat | RGD:1599821|PMID:8035648 |
| Molecular Function | GO:0015068 | glycine amidinotransferase activity |
P50440 | IDA | Human | PMID:9218780 |
| Cellular Component | GO:0005758 | mitochondrial intermembrane space |
P50440 | IDA | Human | PMID:9218780 |
| Cellular Component | GO:0005739 | mitochondrion |
MGI:1914342 | IDA | Mouse | MGI:MGI:2682130|PMID:14651853 |
| Biological Process | GO:0006601 | creatine biosynthetic process |
P50440 | IDA | Human | PMID:9218780 |
| Biological Process | GO:0009790 | embryonic development |
RGD:71090 | IEP | Rat | RGD:1599815|PMID:15918910 |
| Biological Process | GO:0046689 | response to mercury ion |
RGD:71090 | IDA | Rat | RGD:1599816|PMID:15600250 |
| Biological Process | GO:0007584 | response to nutrient |
RGD:71090 | IDA | Rat | RGD:1599817|PMID:11595668 |
| Biological Process | GO:0010033 | response to organic substance |
RGD:71090 | IDA | Rat | RGD:1599816|PMID:15600250 |
| Biological Process | GO:0006979 | response to oxidative stress |
RGD:71090 | IEP | Rat | RGD:1599820|PMID:8837048 |
| Biological Process | GO:0043434 | response to peptide hormone stimulus |
RGD:71090 | IDA | Rat | RGD:70746|PMID:8021264 |
| Biological Process | GO:0042246 | tissue regeneration |
RGD:71090 | IEP | Rat | RGD:1599814|PMID:16626512 |