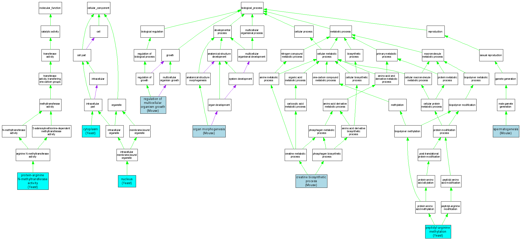
| Category | ID | Term | DB Object | Evidence | Organism | Reference |
| Molecular Function | GO:0016274 | protein-arginine N-methyltransferase activity |
S000002873 | IDA | Yeast | SGD_REF:S000069773|PMID:11856739 |
| Cellular Component | GO:0005737 | cytoplasm |
S000002873 | IDA | Yeast | SGD_REF:S000074185|PMID:14562095 |
| Cellular Component | GO:0005737 | cytoplasm |
S000002873 | IDA | Yeast | SGD_REF:S000122403|PMID:17448464 |
| Cellular Component | GO:0005634 | nucleus |
S000002873 | IDA | Yeast | SGD_REF:S000074185|PMID:14562095 |
| Cellular Component | GO:0005634 | nucleus |
S000002873 | IDA | Yeast | SGD_REF:S000122403|PMID:17448464 |
| Biological Process | GO:0006601 | creatine biosynthetic process |
MGI:1098221 | IMP | Mouse | MGI:MGI:3043413|PMID:15028668 |
| Biological Process | GO:0009887 | organ morphogenesis |
MGI:1098221 | IMP | Mouse | MGI:MGI:3043413|PMID:15028668 |
| Biological Process | GO:0018216 | peptidyl-arginine methylation |
S000002873 | IDA | Yeast | SGD_REF:S000069584 |
| Biological Process | GO:0040014 | regulation of multicellular organism growth |
MGI:1098221 | IMP | Mouse | MGI:MGI:3043413|PMID:15028668 |
| Biological Process | GO:0007283 | spermatogenesis |
MGI:1098221 | IMP | Mouse | MGI:MGI:3043413|PMID:15028668 |