| Category | ID | Term | DB Object | Evidence | Organism | Reference |
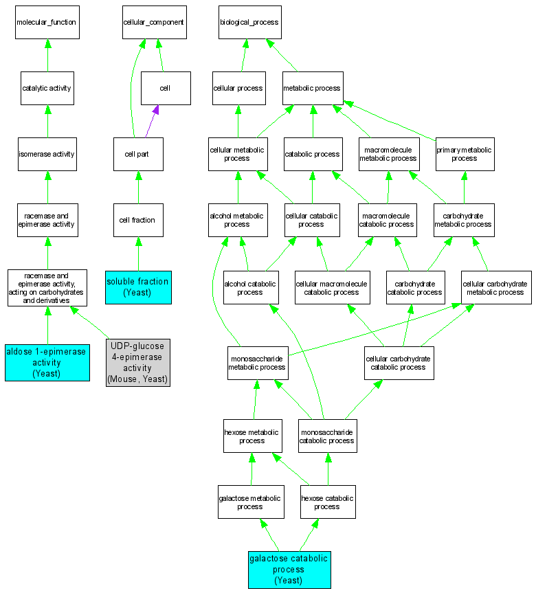
| Molecular Function | GO:0004034 | aldose 1-epimerase activity |
S000000223 | IDA | Yeast | SGD_REF:S000075515|PMID:14764091 |
| Molecular Function | GO:0003978 | UDP-glucose 4-epimerase activity |
MGI:1921496 | IDA | Mouse | MGI:MGI:3028817|PMID:14741191 |
| Molecular Function | GO:0003978 | UDP-glucose 4-epimerase activity |
S000000223 | IDA | Yeast | SGD_REF:S000075515|PMID:14764091 |
| Molecular Function | GO:0003978 | UDP-glucose 4-epimerase activity |
S000000223 | IMP | Yeast | SGD_REF:S000058516|PMID:14158615 |
| Cellular Component | GO:0005625 | soluble fraction |
S000000223 | IDA | Yeast | SGD_REF:S000115960|PMID:6987227 |
| Biological Process | GO:0019388 | galactose catabolic process |
S000000223 | IMP | Yeast | SGD_REF:S000058516|PMID:14158615 |
| Biological Process | GO:0019388 | galactose catabolic process |
S000000223 | IDA | Yeast | SGD_REF:S000075515|PMID:14764091 |