| Category | ID | Term | DB Object | Evidence | Organism | Reference |
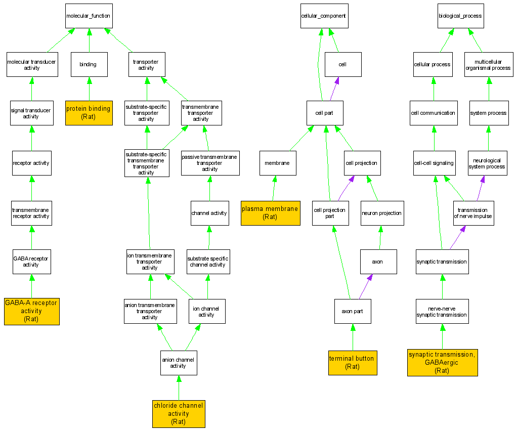
| Molecular Function | GO:0005254 | chloride channel activity |
RGD:2651 | IDA | Rat | RGD:727440|PMID:12356876 |
| Molecular Function | GO:0004890 | GABA-A receptor activity |
RGD:2651 | IDA | Rat | RGD:728451|PMID:2548852 |
| Molecular Function | GO:0004890 | GABA-A receptor activity |
RGD:2651 | IDA | Rat | RGD:1358699|PMID:15152020 |
| Molecular Function | GO:0004890 | GABA-A receptor activity |
RGD:2651 | IDA | Rat | RGD:727440|PMID:12356876 |
| Molecular Function | GO:0005515 | protein binding |
RGD:2651 | IPI | Rat | RGD:1601270|PMID:12812758 |
| Molecular Function | GO:0005515 | protein binding |
RGD:2651 | IDA | Rat | RGD:1601273|PMID:16192353 |
| Cellular Component | GO:0005886 | plasma membrane |
RGD:2651 | IDA | Rat | RGD:1601272|PMID:15474980 |
| Cellular Component | GO:0043195 | terminal button |
RGD:2651 | IDA | Rat | RGD:1601270|PMID:12812758 |
| Biological Process | GO:0051932 | synaptic transmission, GABAergic |
RGD:2651 | IDA | Rat | RGD:727440|PMID:12356876 |