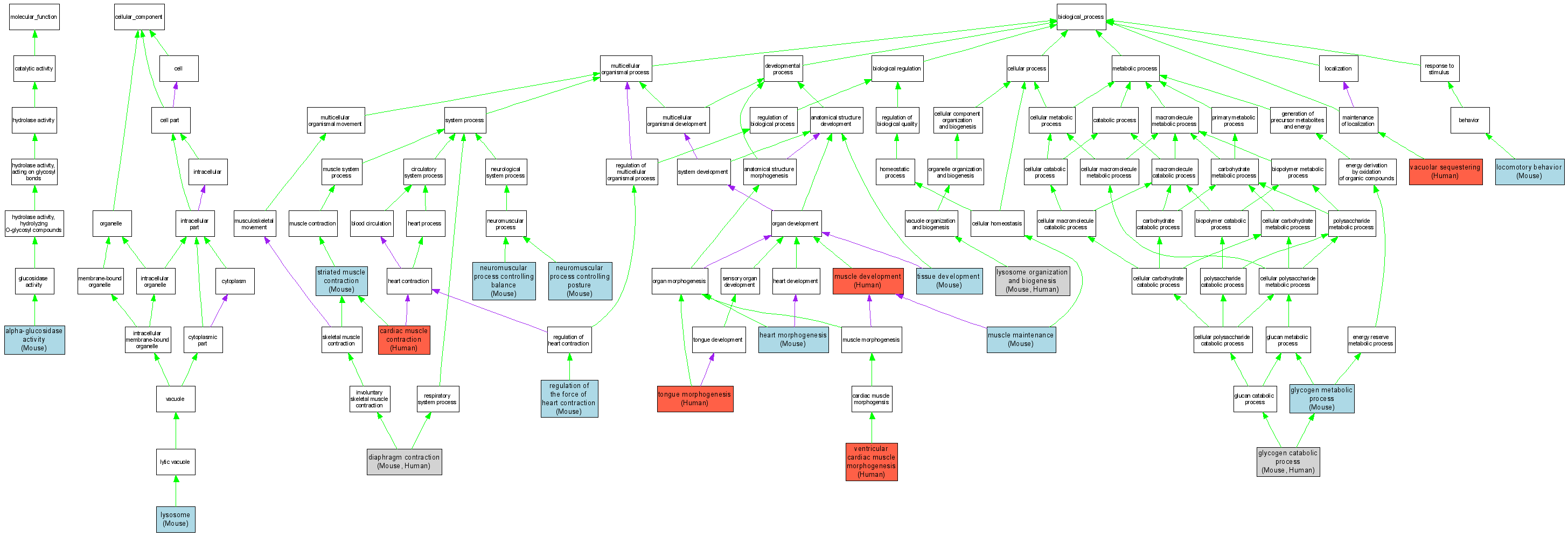
| Category | ID | Term | DB Object | Evidence | Organism | Reference |
| Molecular Function | GO:0004558 | alpha-glucosidase activity |
MGI:95609 | IMP | Mouse | MGI:MGI:2157196|PMID:11785984 |
| Molecular Function | GO:0004558 | alpha-glucosidase activity |
MGI:95609 | IDA | Mouse | MGI:MGI:55148|PMID:7323947 |
| Molecular Function | GO:0004558 | alpha-glucosidase activity |
MGI:95609 | IMP | Mouse | MGI:MGI:1195358|PMID:9384603 |
| Molecular Function | GO:0004558 | alpha-glucosidase activity |
MGI:95609 | IMP | Mouse | MGI:MGI:1275872|PMID:9668092 |
| Molecular Function | GO:0004558 | alpha-glucosidase activity |
MGI:95609 | IMP | Mouse | MGI:MGI:2136118|PMID:11328962 |
| Molecular Function | GO:0004558 | alpha-glucosidase activity |
MGI:95609 | IMP | Mouse | MGI:MGI:2151980|PMID:11590121 |
| Molecular Function | GO:0004558 | alpha-glucosidase activity |
MGI:95609 | IMP | Mouse | MGI:MGI:3618942|PMID:15169761 |
| Cellular Component | GO:0005764 | lysosome |
MGI:95609 | IMP | Mouse | MGI:MGI:3706473|PMID:15207257 |
| Biological Process | GO:0060048 | cardiac muscle contraction |
P10253 | IMP | Human | PMID:10931430 |
| Biological Process | GO:0002086 | diaphragm contraction |
MGI:95609 | IMP | Mouse | MGI:MGI:3618942|PMID:15169761 |
| Biological Process | GO:0002086 | diaphragm contraction |
P10253 | IMP | Human | PMID:16917947 |
| Biological Process | GO:0005980 | glycogen catabolic process |
MGI:95609 | IMP | Mouse | MGI:MGI:2157196|PMID:11785984 |
| Biological Process | GO:0005980 | glycogen catabolic process |
MGI:95609 | IMP | Mouse | MGI:MGI:2136118|PMID:11328962 |
| Biological Process | GO:0005980 | glycogen catabolic process |
MGI:95609 | IMP | Mouse | MGI:MGI:2179452|PMID:10838256 |
| Biological Process | GO:0005980 | glycogen catabolic process |
P10253 | IDA | Human | PMID:9505277 |
| Biological Process | GO:0005977 | glycogen metabolic process |
MGI:95609 | IMP | Mouse | MGI:MGI:1195358|PMID:9384603 |
| Biological Process | GO:0005977 | glycogen metabolic process |
MGI:95609 | IMP | Mouse | MGI:MGI:2151980|PMID:11590121 |
| Biological Process | GO:0005977 | glycogen metabolic process |
MGI:95609 | IMP | Mouse | MGI:MGI:3618942|PMID:15169761 |
| Biological Process | GO:0005977 | glycogen metabolic process |
MGI:95609 | IMP | Mouse | MGI:MGI:3664400|PMID:12115977 |
| Biological Process | GO:0005977 | glycogen metabolic process |
MGI:95609 | IMP | Mouse | MGI:MGI:1275872|PMID:9668092 |
| Biological Process | GO:0005977 | glycogen metabolic process |
MGI:95609 | IMP | Mouse | MGI:MGI:3706473|PMID:15207257 |
| Biological Process | GO:0005977 | glycogen metabolic process |
MGI:95609 | IMP | Mouse | MGI:MGI:1346721|PMID:10547605 |
| Biological Process | GO:0003007 | heart morphogenesis |
MGI:95609 | IMP | Mouse | MGI:MGI:1195358|PMID:9384603 |
| Biological Process | GO:0007626 | locomotory behavior |
MGI:95609 | IMP | Mouse | MGI:MGI:1275872|PMID:9668092 |
| Biological Process | GO:0007626 | locomotory behavior |
MGI:95609 | IMP | Mouse | MGI:MGI:2179452|PMID:10838256 |
| Biological Process | GO:0007626 | locomotory behavior |
MGI:95609 | IMP | Mouse | MGI:MGI:1346721|PMID:10547605 |
| Biological Process | GO:0007040 | lysosome organization and biogenesis |
MGI:95609 | IMP | Mouse | MGI:MGI:1195358|PMID:9384603 |
| Biological Process | GO:0007040 | lysosome organization and biogenesis |
MGI:95609 | IMP | Mouse | MGI:MGI:1275872|PMID:9668092 |
| Biological Process | GO:0007040 | lysosome organization and biogenesis |
MGI:95609 | IMP | Mouse | MGI:MGI:2136118|PMID:11328962 |
| Biological Process | GO:0007040 | lysosome organization and biogenesis |
MGI:95609 | IMP | Mouse | MGI:MGI:1346721|PMID:10547605 |
| Biological Process | GO:0007040 | lysosome organization and biogenesis |
MGI:95609 | IMP | Mouse | MGI:MGI:3618942|PMID:15169761 |
| Biological Process | GO:0007040 | lysosome organization and biogenesis |
MGI:95609 | IMP | Mouse | MGI:MGI:3664400|PMID:12115977 |
| Biological Process | GO:0007040 | lysosome organization and biogenesis |
P10253 | IMP | Human | PMID:7717400 |
| Biological Process | GO:0007517 | muscle development |
P10253 | IMP | Human | PMID:7717400 |
| Biological Process | GO:0046716 | muscle maintenance |
MGI:95609 | IMP | Mouse | MGI:MGI:1275872|PMID:9668092 |
| Biological Process | GO:0046716 | muscle maintenance |
MGI:95609 | IMP | Mouse | MGI:MGI:1346721|PMID:10547605 |
| Biological Process | GO:0046716 | muscle maintenance |
MGI:95609 | IMP | Mouse | MGI:MGI:2179452|PMID:10838256 |
| Biological Process | GO:0046716 | muscle maintenance |
MGI:95609 | IMP | Mouse | MGI:MGI:3614245|PMID:15674828 |
| Biological Process | GO:0046716 | muscle maintenance |
MGI:95609 | IMP | Mouse | MGI:MGI:3664400|PMID:12115977 |
| Biological Process | GO:0050885 | neuromuscular process controlling balance |
MGI:95609 | IMP | Mouse | MGI:MGI:2179452|PMID:10838256 |
| Biological Process | GO:0050884 | neuromuscular process controlling posture |
MGI:95609 | IMP | Mouse | MGI:MGI:1346721|PMID:10547605 |
| Biological Process | GO:0002026 | regulation of the force of heart contraction |
MGI:95609 | IMP | Mouse | MGI:MGI:2136118|PMID:11328962 |
| Biological Process | GO:0006941 | striated muscle contraction |
MGI:95609 | IMP | Mouse | MGI:MGI:3614245|PMID:15674828 |
| Biological Process | GO:0006941 | striated muscle contraction |
MGI:95609 | IMP | Mouse | MGI:MGI:3664400|PMID:12115977 |
| Biological Process | GO:0009888 | tissue development |
MGI:95609 | IMP | Mouse | MGI:MGI:1346721|PMID:10547605 |
| Biological Process | GO:0043587 | tongue morphogenesis |
P10253 | IMP | Human | PMID:10931430 |
| Biological Process | GO:0043181 | vacuolar sequestering |
P10253 | IMP | Human | PMID:10931430 |
| Biological Process | GO:0055010 | ventricular cardiac muscle morphogenesis |
P10253 | IMP | Human | PMID:10931430 |