| Category | ID | Term | DB Object | Evidence | Organism | Reference |
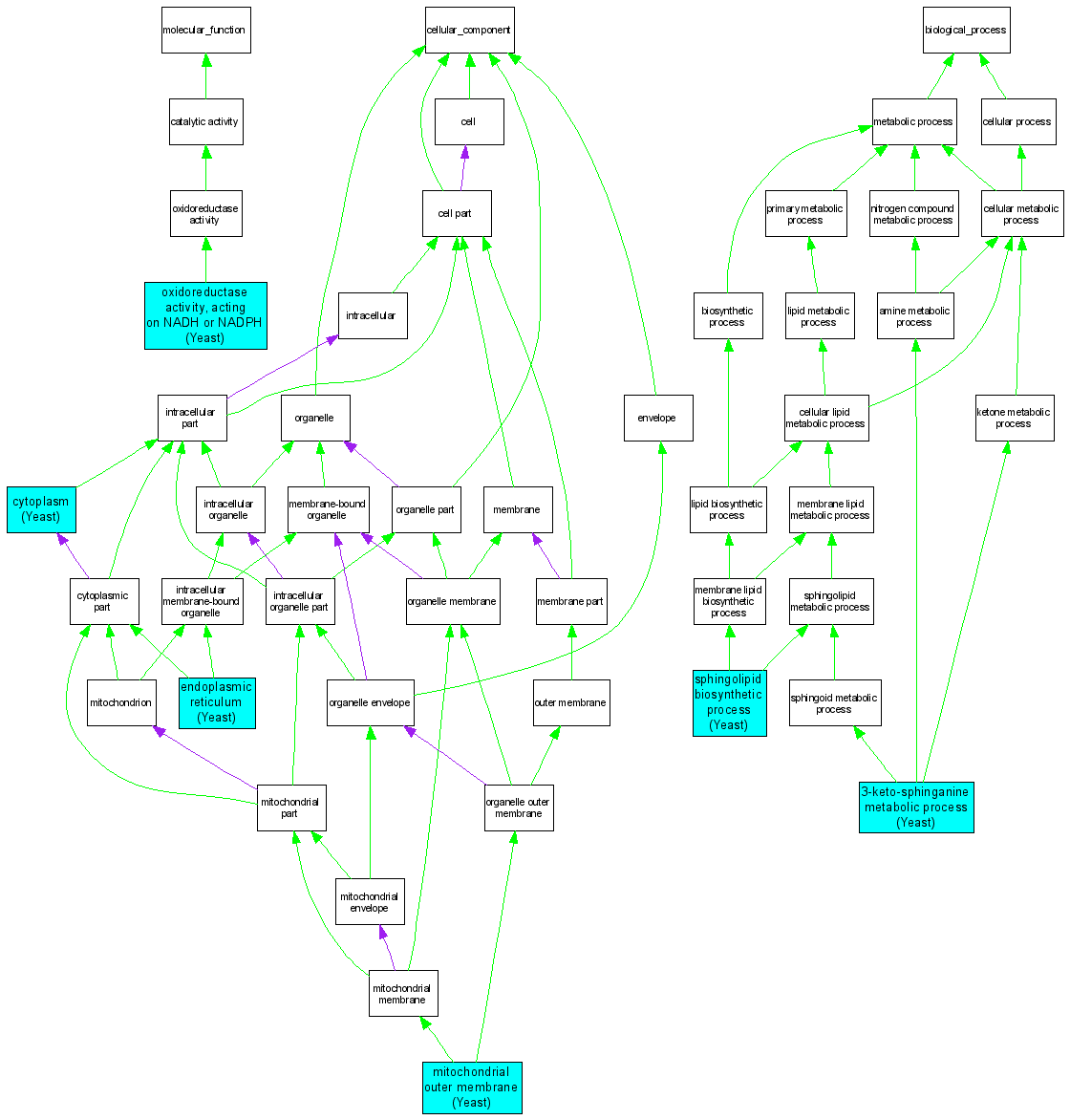
| Molecular Function | GO:0016651 | oxidoreductase activity, acting on NADH or NADPH |
S000000469 | IDA | Yeast | SGD_REF:S000055689|PMID:9804843 |
| Cellular Component | GO:0005737 | cytoplasm |
S000000469 | IDA | Yeast | SGD_REF:S000069459|PMID:11914276 |
| Cellular Component | GO:0005783 | endoplasmic reticulum |
S000000469 | IDA | Yeast | SGD_REF:S000074185|PMID:14562095 |
| Cellular Component | GO:0005783 | endoplasmic reticulum |
S000000469 | IDA | Yeast | SGD_REF:S000069459|PMID:11914276 |
| Cellular Component | GO:0005741 | mitochondrial outer membrane |
S000000469 | IDA | Yeast | SGD_REF:S000114057|PMID:16407407 |
| Biological Process | GO:0006666 | 3-keto-sphinganine metabolic process |
S000000469 | IDA | Yeast | SGD_REF:S000055689|PMID:9804843 |
| Biological Process | GO:0030148 | sphingolipid biosynthetic process |
S000000469 | IMP | Yeast | SGD_REF:S000055689|PMID:9804843 |
| Biological Process | GO:0030148 | sphingolipid biosynthetic process |
S000000469 | IDA | Yeast | SGD_REF:S000055689|PMID:9804843 |