| Category | ID | Term | DB Object | Evidence | Organism | Reference |
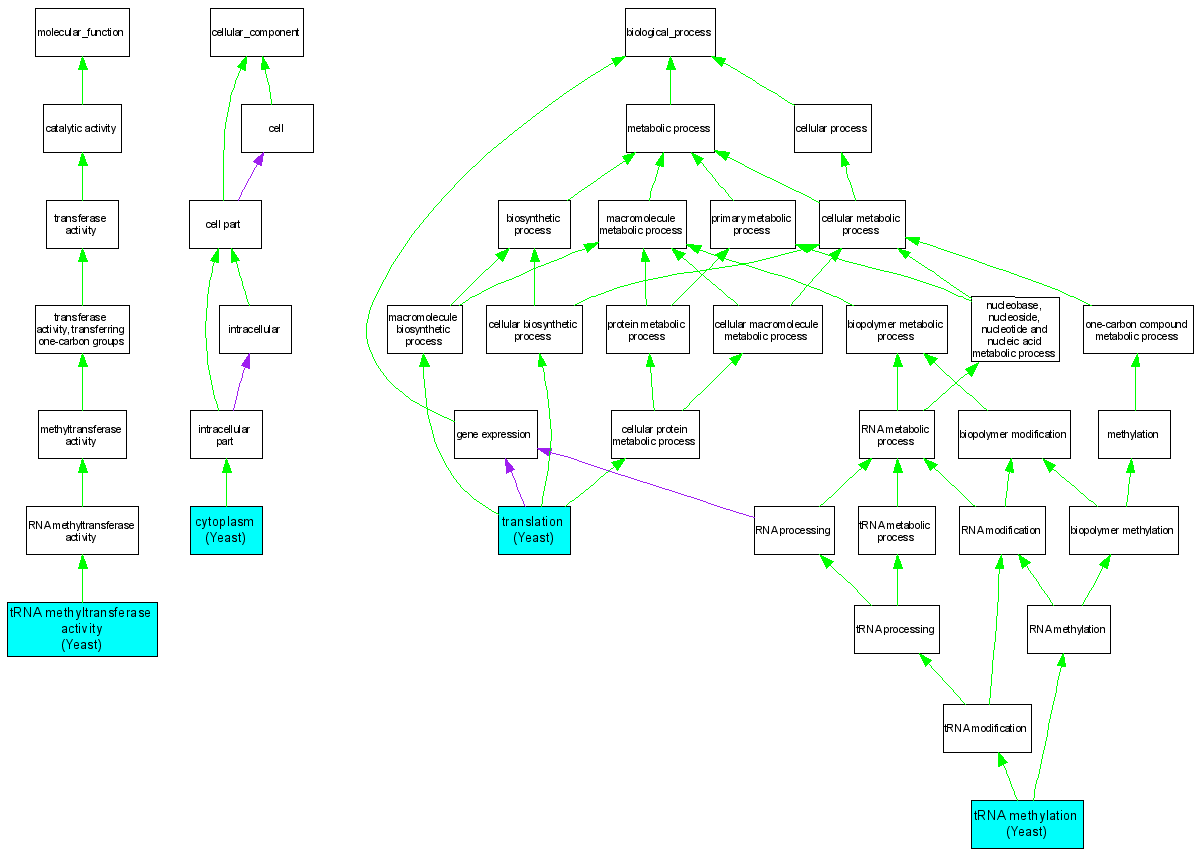
| Molecular Function | GO:0008175 | tRNA methyltransferase activity |
S000000265 | IDA | Yeast | SGD_REF:S000069485|PMID:11927565 |
| Molecular Function | GO:0008175 | tRNA methyltransferase activity |
S000000265 | IMP | Yeast | SGD_REF:S000047696|PMID:9917067 |
| Cellular Component | GO:0005737 | cytoplasm |
S000000265 | IDA | Yeast | SGD_REF:S000069485|PMID:11927565 |
| Biological Process | GO:0006412 | translation |
S000000265 | IMP | Yeast | SGD_REF:S000069485|PMID:11927565 |
| Biological Process | GO:0030488 | tRNA methylation |
S000000265 | IDA | Yeast | SGD_REF:S000069485|PMID:11927565 |