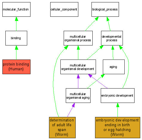
Compare GO annotations for FTH1 and its orthologs

A table of the annotations represented in this image is provided below.
CategoryIDTermDB ObjectEvidenceOrganismReference
Molecular FunctionGO:0005515protein binding P02794IPIHumanPMID:16169070
Biological ProcessGO:0008340determination of adult life span WBGene00001500IMPWormWB:WBPaper00024456|PMID:15327944
Biological ProcessGO:0009792embryonic development ending in birth or egg hatching WBGene00001500IMPWormWB:WBPaper00024497|PMID:15489339