| Category | ID | Term | DB Object | Evidence | Organism | Reference |
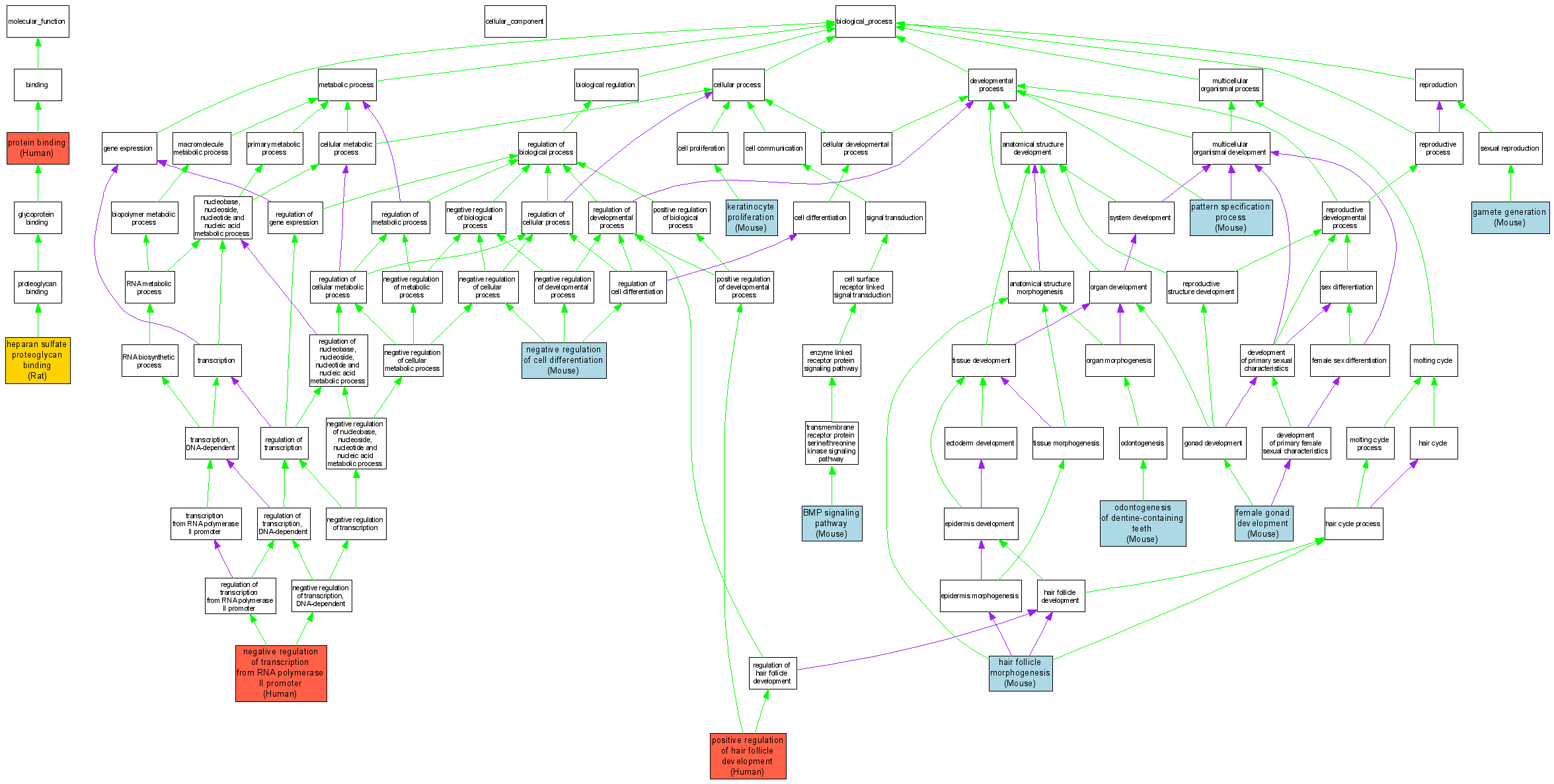
| Molecular Function | GO:0043395 | heparan sulfate proteoglycan binding |
RGD:2633 | IDA | Rat | RGD:1601260|PMID:12867435 |
| Molecular Function | GO:0005515 | protein binding |
P19883 | IPI | Human | PMID:16198295 |
| Molecular Function | GO:0005515 | protein binding |
P19883 | IPI | Human | PMID:12697670 |
| Biological Process | GO:0030509 | BMP signaling pathway |
MGI:95586 | IGI | Mouse | MGI:MGI:3513220|PMID:15525533 |
| Biological Process | GO:0008585 | female gonad development |
MGI:95586 | IMP | Mouse | MGI:MGI:3042808|PMID:15162500 |
| Biological Process | GO:0007276 | gamete generation |
MGI:95586 | IGI | Mouse | MGI:MGI:3042808|PMID:15162500 |
| Biological Process | GO:0031069 | hair follicle morphogenesis |
MGI:95586 | IMP | Mouse | MGI:MGI:3699694|PMID:12514121 |
| Biological Process | GO:0043616 | keratinocyte proliferation |
MGI:95586 | IMP | Mouse | MGI:MGI:3699694|PMID:12514121 |
| Biological Process | GO:0045596 | negative regulation of cell differentiation |
MGI:95586 | IMP | Mouse | MGI:MGI:3513220|PMID:15525533 |
| Biological Process | GO:0045596 | negative regulation of cell differentiation |
MGI:95586 | IGI | Mouse | MGI:MGI:3513220|PMID:15525533 |
| Biological Process | GO:0000122 | negative regulation of transcription from RNA polymerase II promoter |
P19883 | IDA | Human | PMID:12702211 |
| Biological Process | GO:0042475 | odontogenesis of dentine-containing teeth |
MGI:95586 | IMP | Mouse | MGI:MGI:3050251|PMID:15305290 |
| Biological Process | GO:0042475 | odontogenesis of dentine-containing teeth |
MGI:95586 | IMP | Mouse | MGI:MGI:3513220|PMID:15525533 |
| Biological Process | GO:0007389 | pattern specification process |
MGI:95586 | IMP | Mouse | MGI:MGI:3513220|PMID:15525533 |
| Biological Process | GO:0051798 | positive regulation of hair follicle development |
P19883 | IDA | Human | PMID:12514121 |