| Category | ID | Term | DB Object | Evidence | Organism | Reference |
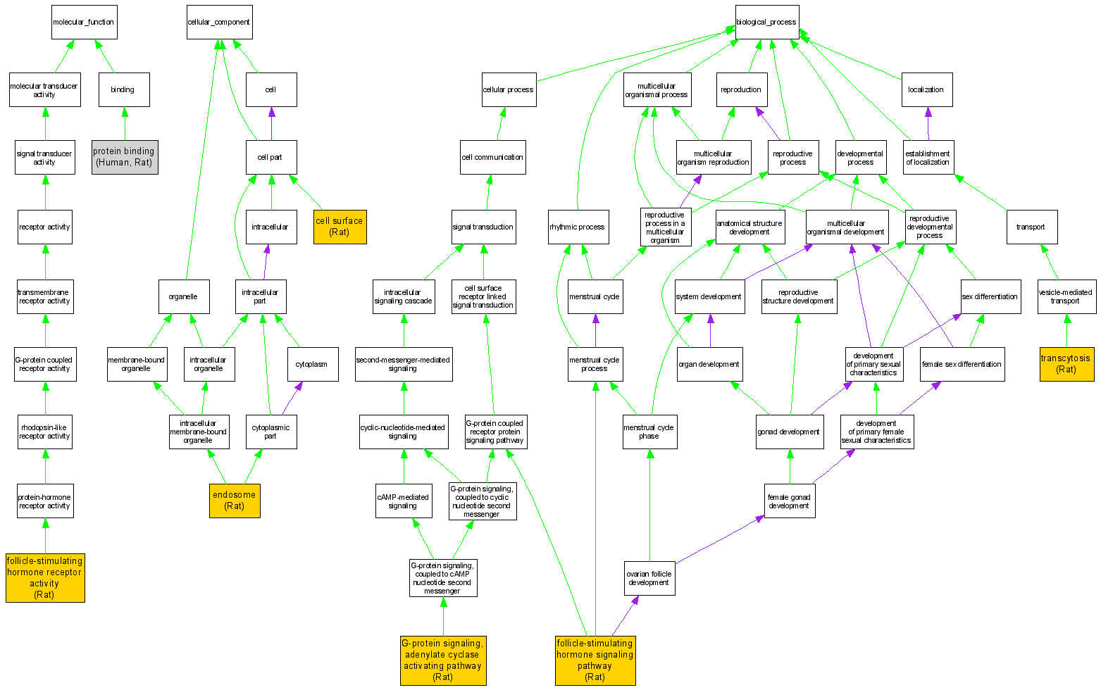
| Molecular Function | GO:0004963 | follicle-stimulating hormone receptor activity |
RGD:2632 | IDA | Rat | RGD:625417|PMID:2126341 |
| Molecular Function | GO:0004963 | follicle-stimulating hormone receptor activity |
RGD:2632 | IDA | Rat | RGD:1601258|PMID:16598027 |
| Molecular Function | GO:0004963 | follicle-stimulating hormone receptor activity |
RGD:2632 | IDA | Rat | RGD:724592|PMID:11934883 |
| Molecular Function | GO:0004963 | follicle-stimulating hormone receptor activity |
RGD:2632 | IDA | Rat | RGD:1601255|PMID:12145341 |
| Molecular Function | GO:0005515 | protein binding |
P23945 | IPI | Human | PMID:15196694 |
| Molecular Function | GO:0005515 | protein binding |
RGD:2632 | IDA | Rat | RGD:724592|PMID:11934883 |
| Cellular Component | GO:0009986 | cell surface |
RGD:2632 | IDA | Rat | RGD:724592|PMID:11934883 |
| Cellular Component | GO:0009986 | cell surface |
RGD:2632 | IDA | Rat | RGD:1601256|PMID:12907758 |
| Cellular Component | GO:0005768 | endosome |
RGD:2632 | IDA | Rat | RGD:1601256|PMID:12907758 |
| Biological Process | GO:0042699 | follicle-stimulating hormone signaling pathway |
RGD:2632 | IDA | Rat | RGD:1601255|PMID:12145341 |
| Biological Process | GO:0042699 | follicle-stimulating hormone signaling pathway |
RGD:2632 | IDA | Rat | RGD:1601258|PMID:16598027 |
| Biological Process | GO:0007189 | G-protein signaling, adenylate cyclase activating pathway |
RGD:2632 | IDA | Rat | RGD:625417|PMID:2126341 |
| Biological Process | GO:0007189 | G-protein signaling, adenylate cyclase activating pathway |
RGD:2632 | IDA | Rat | RGD:1601258|PMID:16598027 |
| Biological Process | GO:0045056 | transcytosis |
RGD:2632 | IDA | Rat | RGD:1601257|PMID:15050368 |