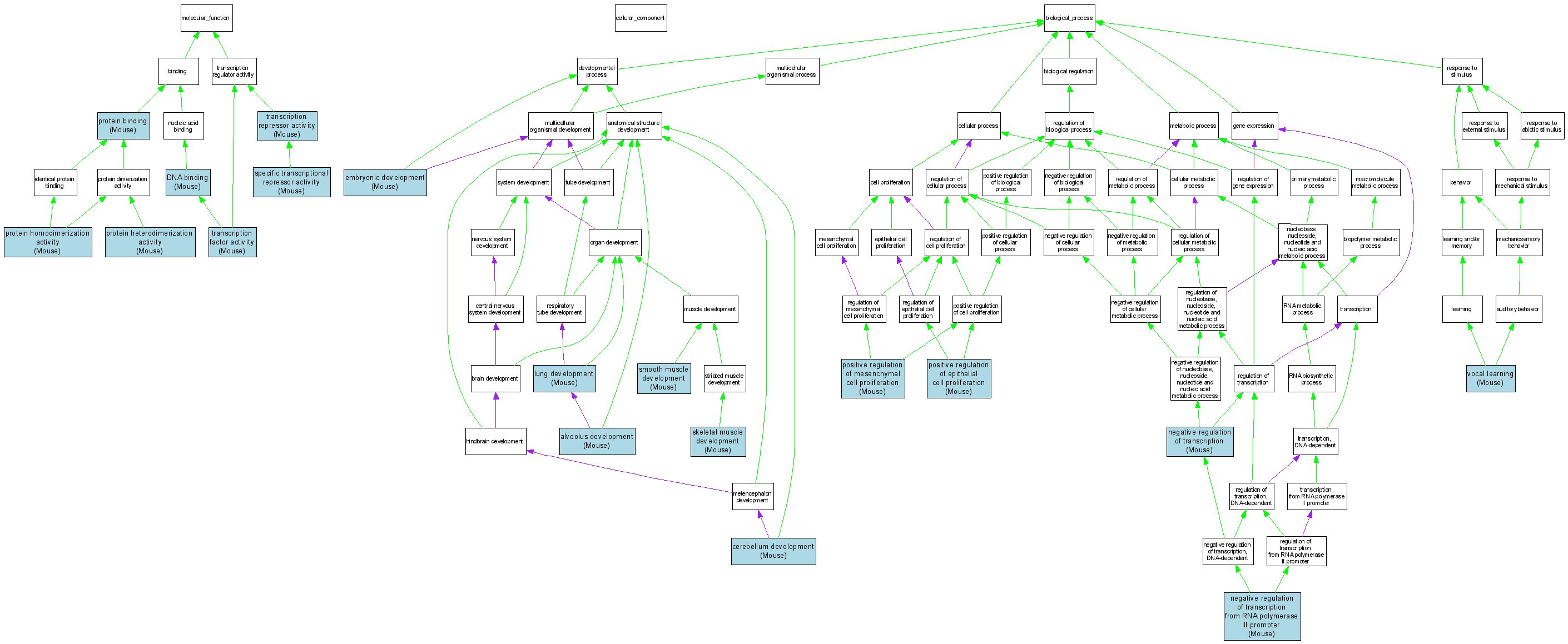
| Category | ID | Term | DB Object | Evidence | Organism | Reference |
| Molecular Function | GO:0003677 | DNA binding |
MGI:2148705 | IDA | Mouse | MGI:MGI:3606794|PMID:14701752 |
| Molecular Function | GO:0005515 | protein binding |
MGI:2148705 | IPI | Mouse | MGI:MGI:3606794|PMID:14701752 |
| Molecular Function | GO:0046982 | protein heterodimerization activity |
MGI:2148705 | IPI | Mouse | MGI:MGI:3606794|PMID:14701752 |
| Molecular Function | GO:0042803 | protein homodimerization activity |
MGI:2148705 | IPI | Mouse | MGI:MGI:3606794|PMID:14701752 |
| Molecular Function | GO:0016566 | specific transcriptional repressor activity |
MGI:2148705 | IDA | Mouse | MGI:MGI:3710027|PMID:17428829 |
| Molecular Function | GO:0003700 | transcription factor activity |
MGI:2148705 | IDA | Mouse | MGI:MGI:3710027|PMID:17428829 |
| Molecular Function | GO:0016564 | transcription repressor activity |
MGI:2148705 | IDA | Mouse | MGI:MGI:2137760|PMID:11358962 |
| Molecular Function | GO:0016564 | transcription repressor activity |
MGI:2148705 | IDA | Mouse | MGI:MGI:3606794|PMID:14701752 |
| Biological Process | GO:0048286 | alveolus development |
MGI:2148705 | IMP | Mouse | MGI:MGI:3710027|PMID:17428829 |
| Biological Process | GO:0021549 | cerebellum development |
MGI:2148705 | IMP | Mouse | MGI:MGI:3584080|PMID:15983371 |
| Biological Process | GO:0009790 | embryonic development |
MGI:2148705 | IGI | Mouse | MGI:MGI:3710027|PMID:17428829 |
| Biological Process | GO:0030324 | lung development |
MGI:2148705 | IGI | Mouse | MGI:MGI:3710027|PMID:17428829 |
| Biological Process | GO:0016481 | negative regulation of transcription |
MGI:2148705 | IDA | Mouse | MGI:MGI:2137760|PMID:11358962 |
| Biological Process | GO:0000122 | negative regulation of transcription from RNA polymerase II promoter |
MGI:2148705 | IDA | Mouse | MGI:MGI:3606794|PMID:14701752 |
| Biological Process | GO:0000122 | negative regulation of transcription from RNA polymerase II promoter |
MGI:2148705 | IDA | Mouse | MGI:MGI:3710027|PMID:17428829 |
| Biological Process | GO:0050679 | positive regulation of epithelial cell proliferation |
MGI:2148705 | IGI | Mouse | MGI:MGI:3710027|PMID:17428829 |
| Biological Process | GO:0002053 | positive regulation of mesenchymal cell proliferation |
MGI:2148705 | IGI | Mouse | MGI:MGI:3710027|PMID:17428829 |
| Biological Process | GO:0007519 | skeletal muscle development |
MGI:2148705 | IGI | Mouse | MGI:MGI:3710027|PMID:17428829 |
| Biological Process | GO:0048745 | smooth muscle development |
MGI:2148705 | IGI | Mouse | MGI:MGI:3710027|PMID:17428829 |
| Biological Process | GO:0042297 | vocal learning |
MGI:2148705 | IMP | Mouse | MGI:MGI:3584080|PMID:15983371 |