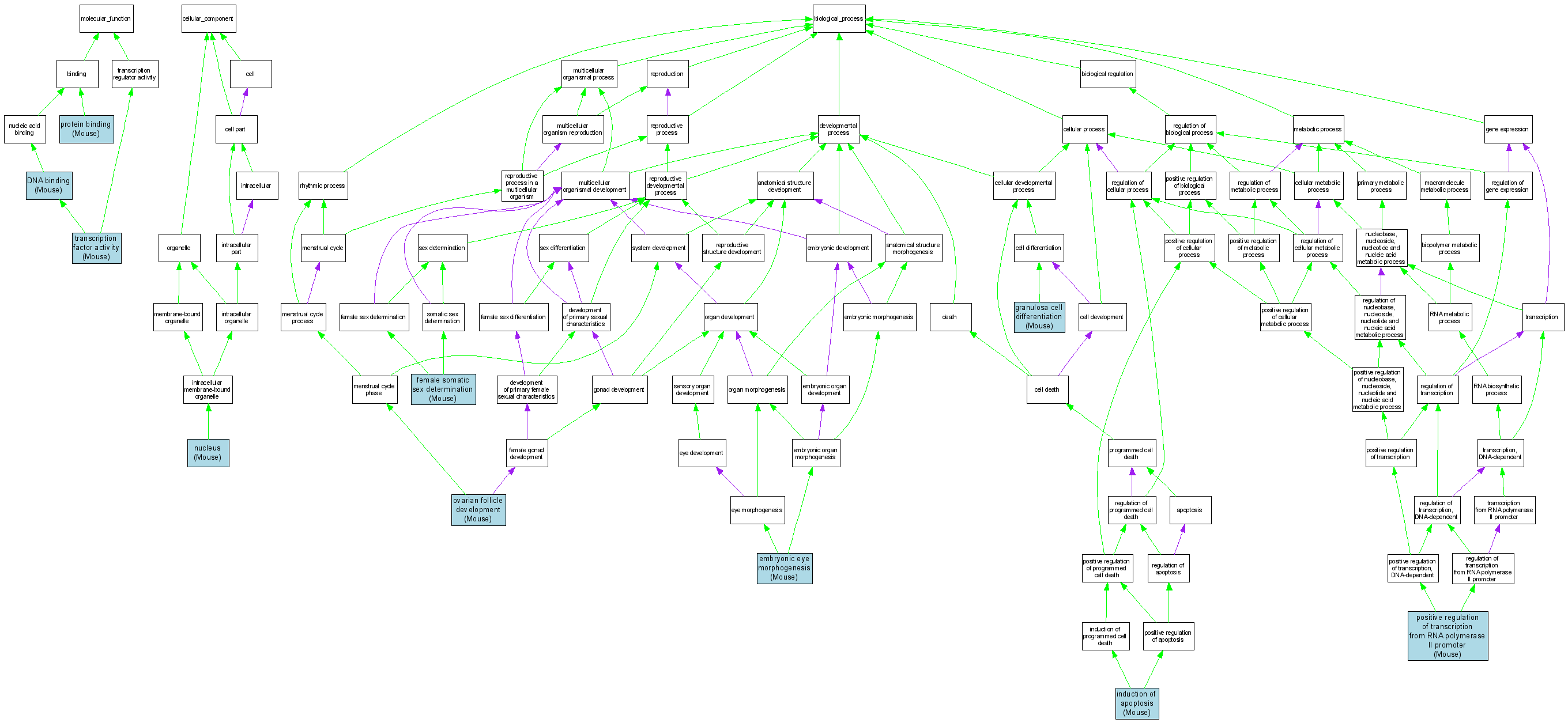
| Category | ID | Term | DB Object | Evidence | Organism | Reference |
| Molecular Function | GO:0003677 | DNA binding |
MGI:1349428 | IDA | Mouse | MGI:MGI:2675699|PMID:12943993 |
| Molecular Function | GO:0005515 | protein binding |
MGI:1349428 | IPI | Mouse | MGI:MGI:3689799|PMID:16153597 |
| Molecular Function | GO:0003700 | transcription factor activity |
MGI:1349428 | IDA | Mouse | MGI:MGI:2675699|PMID:12943993 |
| Cellular Component | GO:0005634 | nucleus |
MGI:1349428 | IDA | Mouse | MGI:MGI:3043431|PMID:15056605 |
| Biological Process | GO:0048048 | embryonic eye morphogenesis |
MGI:1349428 | IMP | Mouse | MGI:MGI:3043431|PMID:15056605 |
| Biological Process | GO:0019101 | female somatic sex determination |
MGI:1349428 | IMP | Mouse | MGI:MGI:3583842|PMID:15944199 |
| Biological Process | GO:0060014 | granulosa cell differentiation |
MGI:1349428 | IMP | Mouse | MGI:MGI:3027484|PMID:14736745 |
| Biological Process | GO:0006917 | induction of apoptosis |
MGI:1349428 | IDA | Mouse | MGI:MGI:3689799|PMID:16153597 |
| Biological Process | GO:0001541 | ovarian follicle development |
MGI:1349428 | IMP | Mouse | MGI:MGI:3027484|PMID:14736745 |
| Biological Process | GO:0001541 | ovarian follicle development |
MGI:1349428 | IMP | Mouse | MGI:MGI:3043431|PMID:15056605 |
| Biological Process | GO:0045944 | positive regulation of transcription from RNA polymerase II promoter |
MGI:1349428 | IDA | Mouse | MGI:MGI:2675699|PMID:12943993 |