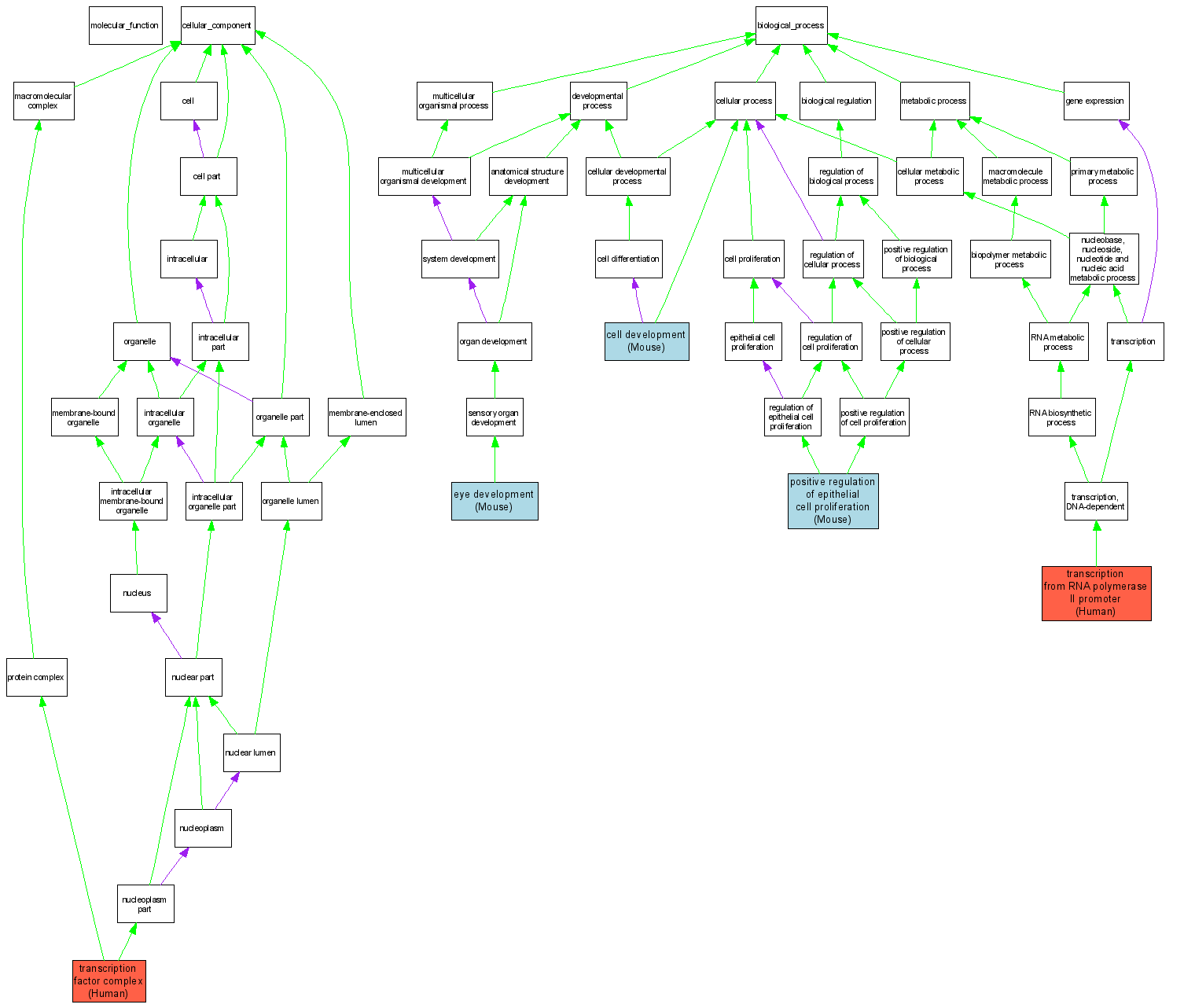
| Category | ID | Term | DB Object | Evidence | Organism | Reference |
| Cellular Component | GO:0005667 | transcription factor complex |
Q13461 | IDA | Human | PMID:10652278 |
| Biological Process | GO:0048468 | cell development |
MGI:1353569 | IMP | Mouse | MGI:MGI:3603877|PMID:16199865 |
| Biological Process | GO:0001654 | eye development |
MGI:1353569 | IMP | Mouse | MGI:MGI:1352262|PMID:10652278 |
| Biological Process | GO:0050679 | positive regulation of epithelial cell proliferation |
MGI:1353569 | IMP | Mouse | MGI:MGI:3603877|PMID:16199865 |
| Biological Process | GO:0006366 | transcription from RNA polymerase II promoter |
Q13461 | IDA | Human | PMID:10652278 |