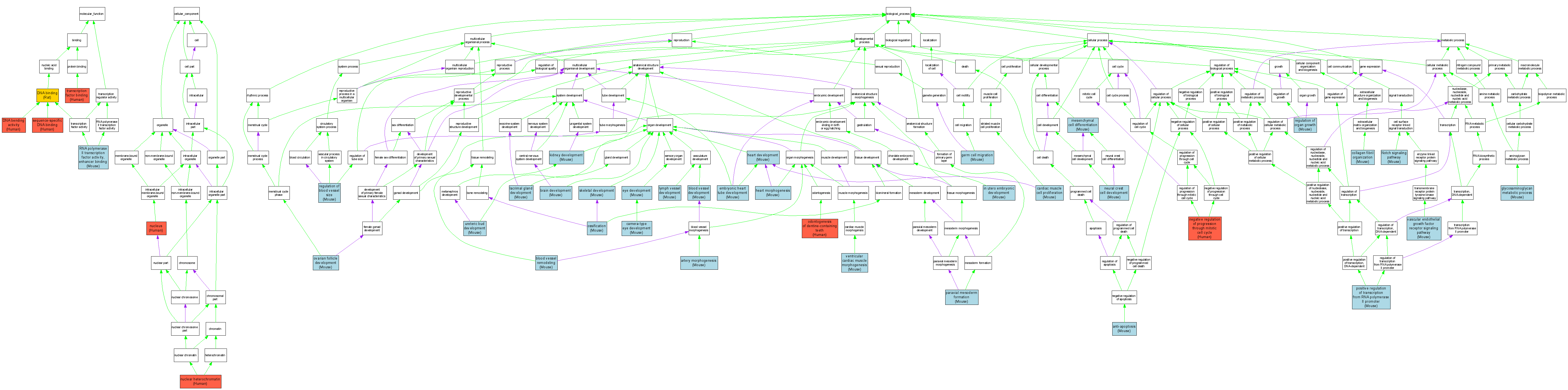
| Category | ID | Term | DB Object | Evidence | Organism | Reference |
| Molecular Function | GO:0008301 | DNA bending activity |
Q12948 | IDA | Human | PMID:7957066 |
| Molecular Function | GO:0003677 | DNA binding |
RGD:621703 | IDA | Rat | RGD:632667|PMID:7683413 |
| Molecular Function | GO:0003705 | RNA polymerase II transcription factor activity, enhancer binding |
MGI:1347466 | IDA | Mouse | MGI:MGI:3701373|PMID:16678147 |
| Molecular Function | GO:0043565 | sequence-specific DNA binding |
Q12948 | IDA | Human | PMID:15277473 |
| Molecular Function | GO:0043565 | sequence-specific DNA binding |
Q12948 | IDA | Human | PMID:7957066 |
| Molecular Function | GO:0008134 | transcription factor binding |
Q12948 | IPI | Human | PMID:15684392 |
| Cellular Component | GO:0005720 | nuclear heterochromatin |
Q12948 | IDA | Human | PMID:15684392 |
| Cellular Component | GO:0005634 | nucleus |
Q12948 | IDA | Human | PMID:15277473 |
| Cellular Component | GO:0005634 | nucleus |
Q12948 | IDA | Human | PMID:16449236 |
| Biological Process | GO:0006916 | anti-apoptosis |
MGI:1347466 | IGI | Mouse | MGI:MGI:3701735|PMID:16839542 |
| Biological Process | GO:0048844 | artery morphogenesis |
MGI:1347466 | IMP | Mouse | MGI:MGI:1345536|PMID:10479458 |
| Biological Process | GO:0001568 | blood vessel development |
MGI:1347466 | IGI | Mouse | MGI:MGI:3701373|PMID:16678147 |
| Biological Process | GO:0001974 | blood vessel remodeling |
MGI:1347466 | IGI | Mouse | MGI:MGI:2150572|PMID:11562355 |
| Biological Process | GO:0001974 | blood vessel remodeling |
MGI:1347466 | IGI | Mouse | MGI:MGI:3701373|PMID:16678147 |
| Biological Process | GO:0007420 | brain development |
MGI:1347466 | IMP | Mouse | MGI:MGI:53669|PMID:5500588 |
| Biological Process | GO:0007420 | brain development |
MGI:1347466 | IMP | Mouse | MGI:MGI:53904|PMID:4784576 |
| Biological Process | GO:0007420 | brain development |
MGI:1347466 | IMP | Mouse | MGI:MGI:1261705|PMID:9635428 |
| Biological Process | GO:0043010 | camera-type eye development |
MGI:1347466 | IMP | Mouse | MGI:MGI:1355577|PMID:10767326 |
| Biological Process | GO:0043010 | camera-type eye development |
MGI:1347466 | IMP | Mouse | MGI:MGI:1340945|PMID:10395790 |
| Biological Process | GO:0060038 | cardiac muscle cell proliferation |
MGI:1347466 | IGI | Mouse | MGI:MGI:3701735|PMID:16839542 |
| Biological Process | GO:0030199 | collagen fibril organization |
MGI:1347466 | IMP | Mouse | MGI:MGI:1355577|PMID:10767326 |
| Biological Process | GO:0035050 | embryonic heart tube development |
MGI:1347466 | IGI | Mouse | MGI:MGI:3701373|PMID:16678147 |
| Biological Process | GO:0001654 | eye development |
MGI:1347466 | IMP | Mouse | MGI:MGI:1261705|PMID:9635428 |
| Biological Process | GO:0001654 | eye development |
MGI:1347466 | IMP | Mouse | MGI:MGI:1335260|PMID:10072431 |
| Biological Process | GO:0008354 | germ cell migration |
MGI:1347466 | IMP | Mouse | MGI:MGI:3617053|PMID:16412416 |
| Biological Process | GO:0030203 | glycosaminoglycan metabolic process |
MGI:1347466 | IMP | Mouse | MGI:MGI:53846|PMID:4269479 |
| Biological Process | GO:0007507 | heart development |
MGI:1347466 | IGI | Mouse | MGI:MGI:3701735|PMID:16839542 |
| Biological Process | GO:0007507 | heart development |
MGI:1347466 | IMP | Mouse | MGI:MGI:1345536|PMID:10479458 |
| Biological Process | GO:0003007 | heart morphogenesis |
MGI:1347466 | IGI | Mouse | MGI:MGI:3701735|PMID:16839542 |
| Biological Process | GO:0001701 | in utero embryonic development |
MGI:1347466 | IMP | Mouse | MGI:MGI:53909|PMID:4819561 |
| Biological Process | GO:0001822 | kidney development |
MGI:1347466 | IMP | Mouse | MGI:MGI:1353950|PMID:10704385 |
| Biological Process | GO:0001822 | kidney development |
MGI:1347466 | IMP | Mouse | MGI:MGI:53669|PMID:5500588 |
| Biological Process | GO:0032808 | lacrimal gland development |
MGI:1347466 | IMP | Mouse | MGI:MGI:3620414|PMID:16470615 |
| Biological Process | GO:0001945 | lymph vessel development |
MGI:1347466 | IGI | Mouse | MGI:MGI:3701373|PMID:16678147 |
| Biological Process | GO:0048762 | mesenchymal cell differentiation |
MGI:1347466 | IMP | Mouse | MGI:MGI:1261705|PMID:9635428 |
| Biological Process | GO:0045930 | negative regulation of progression through mitotic cell cycle |
Q12948 | IDA | Human | PMID:12408963 |
| Biological Process | GO:0014032 | neural crest cell development |
MGI:1347466 | IGI | Mouse | MGI:MGI:3701735|PMID:16839542 |
| Biological Process | GO:0007219 | Notch signaling pathway |
MGI:1347466 | IGI | Mouse | MGI:MGI:2150572|PMID:11562355 |
| Biological Process | GO:0042475 | odontogenesis of dentine-containing teeth |
Q12948 | IMP | Human | PMID:12614756 |
| Biological Process | GO:0001503 | ossification |
MGI:1347466 | IMP | Mouse | MGI:MGI:2676506|PMID:14512019 |
| Biological Process | GO:0001541 | ovarian follicle development |
MGI:1347466 | IMP | Mouse | MGI:MGI:3617053|PMID:16412416 |
| Biological Process | GO:0048341 | paraxial mesoderm formation |
MGI:1347466 | IGI | Mouse | MGI:MGI:2150572|PMID:11562355 |
| Biological Process | GO:0045944 | positive regulation of transcription from RNA polymerase II promoter |
MGI:1347466 | IDA | Mouse | MGI:MGI:3701373|PMID:16678147 |
| Biological Process | GO:0050880 | regulation of blood vessel size |
MGI:1347466 | IGI | Mouse | MGI:MGI:3701373|PMID:16678147 |
| Biological Process | GO:0046620 | regulation of organ growth |
MGI:1347466 | IGI | Mouse | MGI:MGI:3701735|PMID:16839542 |
| Biological Process | GO:0001501 | skeletal development |
MGI:1347466 | IMP | Mouse | MGI:MGI:53669|PMID:5500588 |
| Biological Process | GO:0001501 | skeletal development |
MGI:1347466 | IMP | Mouse | MGI:MGI:53904|PMID:4784576 |
| Biological Process | GO:0001501 | skeletal development |
MGI:1347466 | IMP | Mouse | MGI:MGI:63127 |
| Biological Process | GO:0001501 | skeletal development |
MGI:1347466 | IMP | Mouse | MGI:MGI:1261705|PMID:9635428 |
| Biological Process | GO:0001501 | skeletal development |
MGI:1347466 | IMP | Mouse | MGI:MGI:1335260|PMID:10072431 |
| Biological Process | GO:0001657 | ureteric bud development |
MGI:1347466 | IMP | Mouse | MGI:MGI:1353950|PMID:10704385 |
| Biological Process | GO:0048010 | vascular endothelial growth factor receptor signaling pathway |
MGI:1347466 | IGI | Mouse | MGI:MGI:3701373|PMID:16678147 |
| Biological Process | GO:0055010 | ventricular cardiac muscle morphogenesis |
MGI:1347466 | IGI | Mouse | MGI:MGI:3701735|PMID:16839542 |