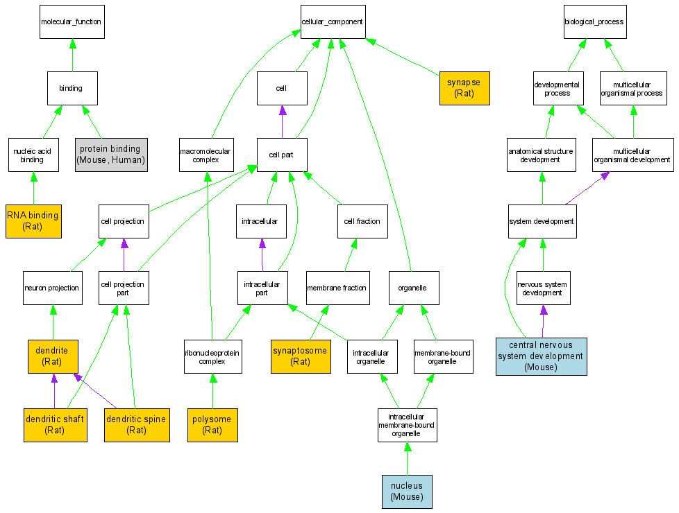
| Category | ID | Term | DB Object | Evidence | Organism | Reference |
| Molecular Function | GO:0005515 | protein binding |
MGI:95564 | IPI | Mouse | MGI:MGI:3036554|PMID:11438699 |
| Molecular Function | GO:0005515 | protein binding |
Q06787 | IPI | Human | PMID:16407062 |
| Molecular Function | GO:0005515 | protein binding |
Q06787 | IPI | Human | PMID:10556305 |
| Molecular Function | GO:0003723 | RNA binding |
RGD:2623 | IDA | Rat | RGD:628492|PMID:12417734 |
| Cellular Component | GO:0030425 | dendrite |
RGD:2623 | IDA | Rat | RGD:1300188|PMID:15028757 |
| Cellular Component | GO:0030425 | dendrite |
RGD:2623 | IDA | Rat | RGD:1601175|PMID:15564573 |
| Cellular Component | GO:0043198 | dendritic shaft |
RGD:2623 | IDA | Rat | RGD:1601176|PMID:16098134 |
| Cellular Component | GO:0043197 | dendritic spine |
RGD:2623 | IDA | Rat | RGD:1601176|PMID:16098134 |
| Cellular Component | GO:0005634 | nucleus |
MGI:95564 | IDA | Mouse | MGI:MGI:2657099|PMID:12700164 |
| Cellular Component | GO:0005844 | polysome |
RGD:2623 | IDA | Rat | RGD:1601176|PMID:16098134 |
| Cellular Component | GO:0045202 | synapse |
RGD:2623 | IDA | Rat | RGD:1300188|PMID:15028757 |
| Cellular Component | GO:0045202 | synapse |
RGD:2623 | IDA | Rat | RGD:1601176|PMID:16098134 |
| Cellular Component | GO:0019717 | synaptosome |
RGD:2623 | IDA | Rat | RGD:1601175|PMID:15564573 |
| Biological Process | GO:0007417 | central nervous system development |
MGI:95564 | IMP | Mouse | MGI:MGI:2657099|PMID:12700164 |