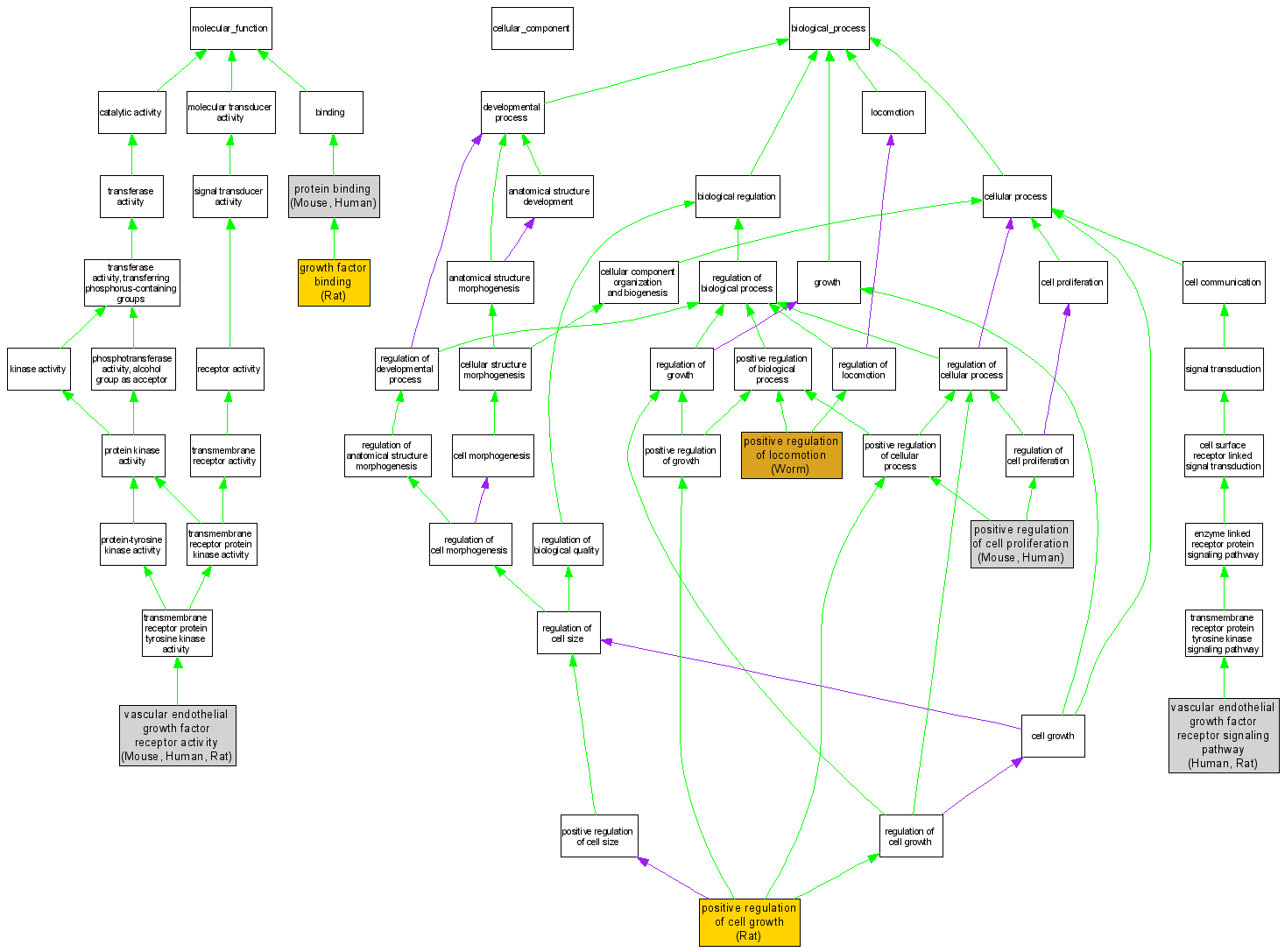
Compare GO annotations for FLT4 and its orthologs

A table of the annotations represented in this image is provided below.
CategoryIDTermDB ObjectEvidenceOrganismReference
Molecular FunctionGO:0019838growth factor binding RGD:621737IMPRatRGD:727326|PMID:11683876
Molecular FunctionGO:0005515protein binding MGI:95561IPIMouseMGI:MGI:1201694|PMID:9247316
Molecular FunctionGO:0005515protein binding MGI:95561IPIMouseMGI:MGI:2135411|PMID:11279005
Molecular FunctionGO:0005515protein binding P35916IPIHumanPMID:16530705
Molecular FunctionGO:0005021vascular endothelial growth factor receptor activity MGI:95561IGIMouseMGI:MGI:1201694|PMID:9247316
Molecular FunctionGO:0005021vascular endothelial growth factor receptor activity P35916IDAHumanPMID:9012504
Molecular FunctionGO:0005021vascular endothelial growth factor receptor activity RGD:621737IMPRatRGD:727326|PMID:11683876
Biological ProcessGO:0030307positive regulation of cell growth RGD:621737IDARatRGD:708324|PMID:7898938
Biological ProcessGO:0008284positive regulation of cell proliferation MGI:95561IGIMouseMGI:MGI:1201694|PMID:9247316
Biological ProcessGO:0008284positive regulation of cell proliferation P35916IGIHumanPMID:11574540
Biological ProcessGO:0040017positive regulation of locomotion WBGene00006897IMPWormWB:WBPaper00005654|PMID:12529635
Biological ProcessGO:0048010vascular endothelial growth factor receptor signaling pathway P35916IDAHumanPMID:9012504
Biological ProcessGO:0048010vascular endothelial growth factor receptor signaling pathway P35916IGIHumanPMID:11574540
Biological ProcessGO:0048010vascular endothelial growth factor receptor signaling pathway RGD:621737IMPRatRGD:727326|PMID:11683876