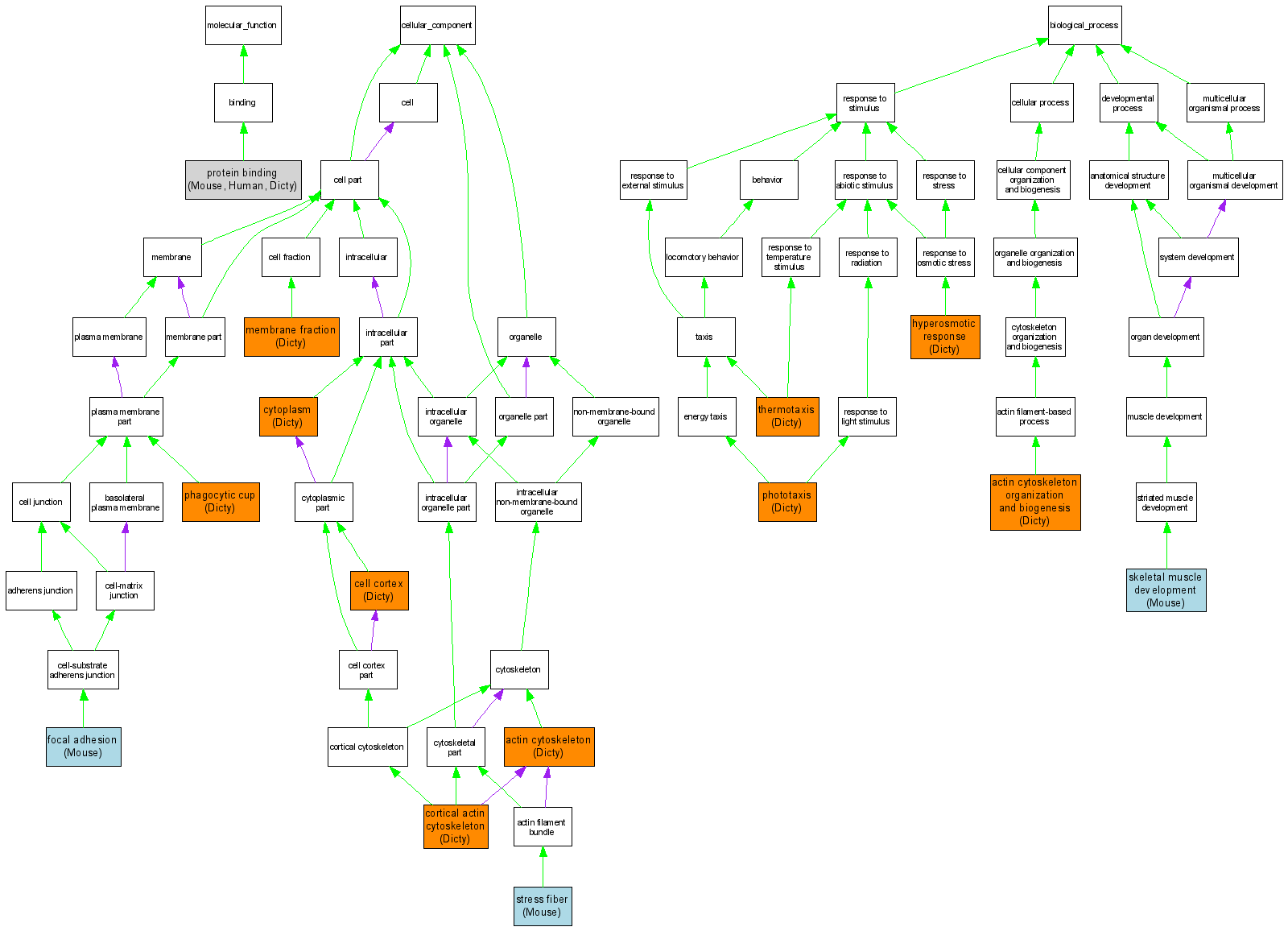
| Category | ID | Term | DB Object | Evidence | Organism | Reference |
| Molecular Function | GO:0005515 | protein binding |
MGI:2446089 | IPI | Mouse | MGI:MGI:2429354|PMID:12393796 |
| Molecular Function | GO:0005515 | protein binding |
O75369 | IPI | Human | PMID:16076904 |
| Molecular Function | GO:0005515 | protein binding |
O75369 | IPI | Human | PMID:10676904 |
| Molecular Function | GO:0005515 | protein binding |
DDB0201554 | IPI | Dicty | DDB_REF:10151|PMID:15383615 |
| Cellular Component | GO:0015629 | actin cytoskeleton |
DDB0201554 | IDA | Dicty | DDB_REF:10180|PMID:15527790 |
| Cellular Component | GO:0015629 | actin cytoskeleton |
DDB0201554 | IDA | Dicty | DDB_REF:9840|PMID:14711408 |
| Cellular Component | GO:0005938 | cell cortex |
DDB0201554 | IDA | Dicty | DDB_REF:10151|PMID:15383615 |
| Cellular Component | GO:0030864 | cortical actin cytoskeleton |
DDB0201554 | IDA | Dicty | DDB_REF:11112|PMID:15894626 |
| Cellular Component | GO:0005737 | cytoplasm |
DDB0201554 | IDA | Dicty | DDB_REF:10151|PMID:15383615 |
| Cellular Component | GO:0005925 | focal adhesion |
MGI:2446089 | IDA | Mouse | MGI:MGI:2446071|PMID:11807098 |
| Cellular Component | GO:0005624 | membrane fraction |
DDB0201554 | IDA | Dicty | DDB_REF:10151|PMID:15383615 |
| Cellular Component | GO:0001891 | phagocytic cup |
DDB0201554 | IDA | Dicty | DDB_REF:10180|PMID:15527790 |
| Cellular Component | GO:0001891 | phagocytic cup |
DDB0201554 | IDA | Dicty | DDB_REF:11128|PMID:15962002 |
| Cellular Component | GO:0001725 | stress fiber |
MGI:2446089 | IDA | Mouse | MGI:MGI:2446071|PMID:11807098 |
| Biological Process | GO:0030036 | actin cytoskeleton organization and biogenesis |
DDB0201554 | IDA | Dicty | DDB_REF:11487|PMID:17121815 |
| Biological Process | GO:0006972 | hyperosmotic response |
DDB0201554 | IEP | Dicty | DDB_REF:11584|PMID:17517120 |
| Biological Process | GO:0042331 | phototaxis |
DDB0201554 | IMP | Dicty | DDB_REF:1781|PMID:9480045 |
| Biological Process | GO:0042331 | phototaxis |
DDB0201554 | IMP | Dicty | DDB_REF:11487|PMID:17121815 |
| Biological Process | GO:0007519 | skeletal muscle development |
MGI:2446089 | IDA | Mouse | MGI:MGI:2446071|PMID:11807098 |
| Biological Process | GO:0043052 | thermotaxis |
DDB0201554 | IMP | Dicty | DDB_REF:1781|PMID:9480045 |