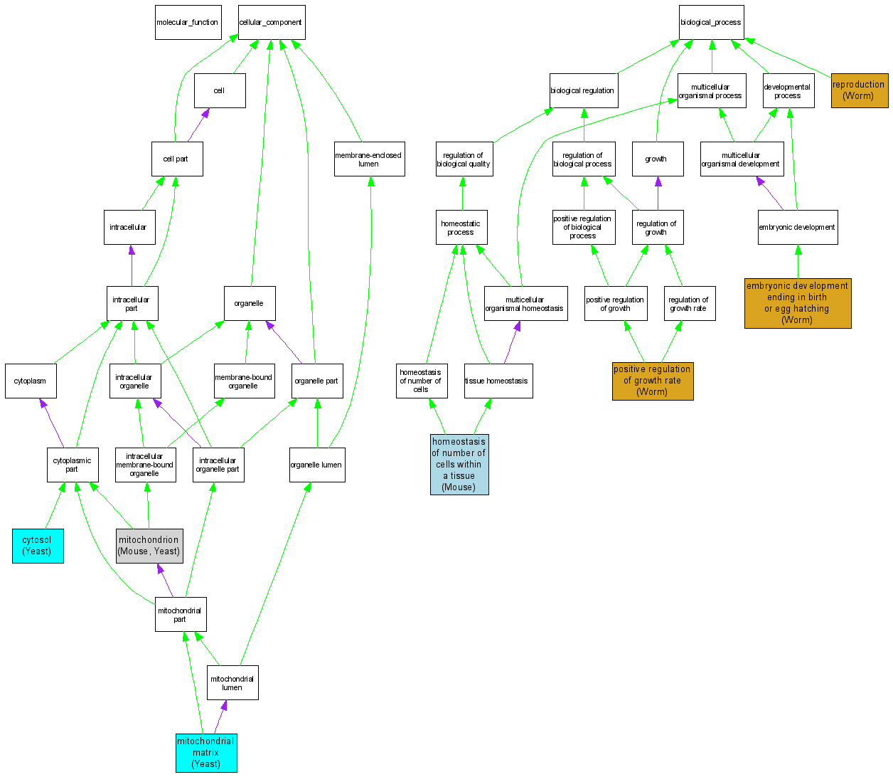
| Category | ID | Term | DB Object | Evidence | Organism | Reference |
| Cellular Component | GO:0005829 | cytosol |
S000006183 | IDA | Yeast | SGD_REF:S000067483|PMID:11585823 |
| Cellular Component | GO:0005759 | mitochondrial matrix |
S000006183 | IDA | Yeast | SGD_REF:S000067483|PMID:11585823 |
| Cellular Component | GO:0005739 | mitochondrion |
MGI:95530 | IDA | Mouse | MGI:MGI:2682130|PMID:14651853 |
| Cellular Component | GO:0005739 | mitochondrion |
S000006183 | IDA | Yeast | SGD_REF:S000117178|PMID:16823961 |
| Biological Process | GO:0009792 | embryonic development ending in birth or egg hatching |
WBGene00001503 | IMP | Worm | WB:WBPaper00005654|PMID:12529635 |
| Biological Process | GO:0009792 | embryonic development ending in birth or egg hatching |
WBGene00001503 | IMP | Worm | WB:WBPaper00006395|PMID:14551910 |
| Biological Process | GO:0048873 | homeostasis of number of cells within a tissue |
MGI:95530 | IMP | Mouse | MGI:MGI:3708434|PMID:17418408 |
| Biological Process | GO:0040010 | positive regulation of growth rate |
WBGene00001503 | IMP | Worm | WB:WBPaper00005654|PMID:12529635 |
| Biological Process | GO:0040010 | positive regulation of growth rate |
WBGene00001503 | IMP | Worm | WB:WBPaper00006395|PMID:14551910 |
| Biological Process | GO:0000003 | reproduction |
WBGene00001503 | IMP | Worm | WB:WBPaper00024497|PMID:15489339 |