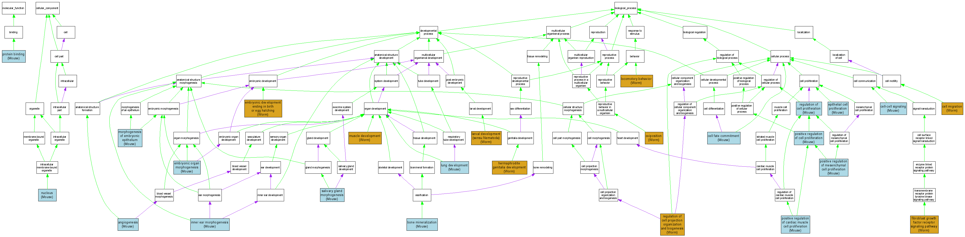
Compare GO annotations for FGFR2 and its orthologs

A table of the annotations represented in this image is provided below.
CategoryIDTermDB ObjectEvidenceOrganismReference
Molecular FunctionGO:0005515protein binding MGI:95523IPIMouseMGI:MGI:61378|PMID:8393815
Cellular ComponentGO:0005634nucleus MGI:95523IDAMouseMGI:MGI:3051710|PMID:15229180
Cellular ComponentGO:0005634nucleus MGI:95523IDAMouseMGI:MGI:3583842|PMID:15944199
Biological ProcessGO:0001525angiogenesis MGI:95523IGIMouseMGI:MGI:3629544|PMID:16778080
Biological ProcessGO:0030282bone mineralization MGI:95523IMPMouseMGI:MGI:3043470|PMID:12756187
Biological ProcessGO:0045165cell fate commitment MGI:95523IDAMouseMGI:MGI:3521553|PMID:15509736
Biological ProcessGO:0016477cell migration WBGene00001184IMPWormWB:WBPaper00002331|PMID:7585964
Biological ProcessGO:0007267cell-cell signaling MGI:95523IMPMouseMGI:MGI:3045497|PMID:15199404
Biological ProcessGO:0009792embryonic development ending in birth or egg hatching WBGene00001184IMPWormWB:WBPaper00027756|PMID:16845399
Biological ProcessGO:0048562embryonic organ morphogenesis MGI:95523IMPMouseMGI:MGI:3578080|PMID:15843416
Biological ProcessGO:0050673epithelial cell proliferation MGI:95523IMPMouseMGI:MGI:3578080|PMID:15843416
Biological ProcessGO:0008543fibroblast growth factor receptor signaling pathway MGI:95523IGIMouseMGI:MGI:3629544|PMID:16778080
Biological ProcessGO:0008543fibroblast growth factor receptor signaling pathway MGI:95523IGIMouseMGI:MGI:3527351|PMID:15621532
Biological ProcessGO:0008543fibroblast growth factor receptor signaling pathway WBGene00001184IMPWormWB:WBPaper00002331|PMID:7585964
Biological ProcessGO:0040035hermaphrodite genitalia development WBGene00001184IMPWormWB:WBPaper00006395|PMID:14551910
Biological ProcessGO:0042472inner ear morphogenesis MGI:95523IMPMouseMGI:MGI:2153190|PMID:10934262
Biological ProcessGO:0002119larval development (sensu Nematoda) WBGene00001184IMPWormWB:WBPaper00004943|PMID:11689700
Biological ProcessGO:0007626locomotory behavior WBGene00001184IMPWormWB:WBPaper00006395|PMID:14551910
Biological ProcessGO:0030324lung development MGI:95523IGIMouseMGI:MGI:3621094|PMID:16540513
Biological ProcessGO:0016331morphogenesis of embryonic epithelium MGI:95523IMPMouseMGI:MGI:3578080|PMID:15843416
Biological ProcessGO:0007517muscle development WBGene00001184IMPWormWB:WBPaper00027119|PMID:16495308
Biological ProcessGO:0018991oviposition WBGene00001184IMPWormWB:WBPaper00005654|PMID:12529635
Biological ProcessGO:0018991oviposition WBGene00001184IMPWormWB:WBPaper00004943|PMID:11689700
Biological ProcessGO:0060045positive regulation of cardiac muscle cell proliferation MGI:95523IGIMouseMGI:MGI:3527351|PMID:15621532
Biological ProcessGO:0008284positive regulation of cell proliferation MGI:95523IMPMouseMGI:MGI:3045497|PMID:15199404
Biological ProcessGO:0008284positive regulation of cell proliferation MGI:95523IGIMouseMGI:MGI:3629544|PMID:16778080
Biological ProcessGO:0002053positive regulation of mesenchymal cell proliferation MGI:95523IGIMouseMGI:MGI:3621094|PMID:16540513
Biological ProcessGO:0031344regulation of cell projection organization and biogenesis WBGene00001184IMPWormWB:WBPaper00027119|PMID:16495308
Biological ProcessGO:0042127regulation of cell proliferation MGI:95523IMPMouseMGI:MGI:3043470|PMID:12756187
Biological ProcessGO:0007435salivary gland morphogenesis MGI:95523IMPMouseMGI:MGI:2158598|PMID:11731698