Compare GO annotations for FGF23 and its orthologs

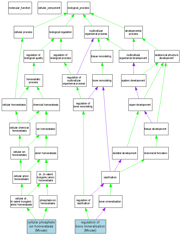
A table of the annotations represented in this image is provided below.
CategoryIDTermDB ObjectEvidenceOrganismReference
Biological ProcessGO:0030643cellular phosphate ion homeostasis MGI:1891427IMPMouseMGI:MGI:3510566|PMID:15579309
Biological ProcessGO:0030500regulation of bone mineralization MGI:1891427IMPMouseMGI:MGI:3510566|PMID:15579309