| Category | ID | Term | DB Object | Evidence | Organism | Reference |
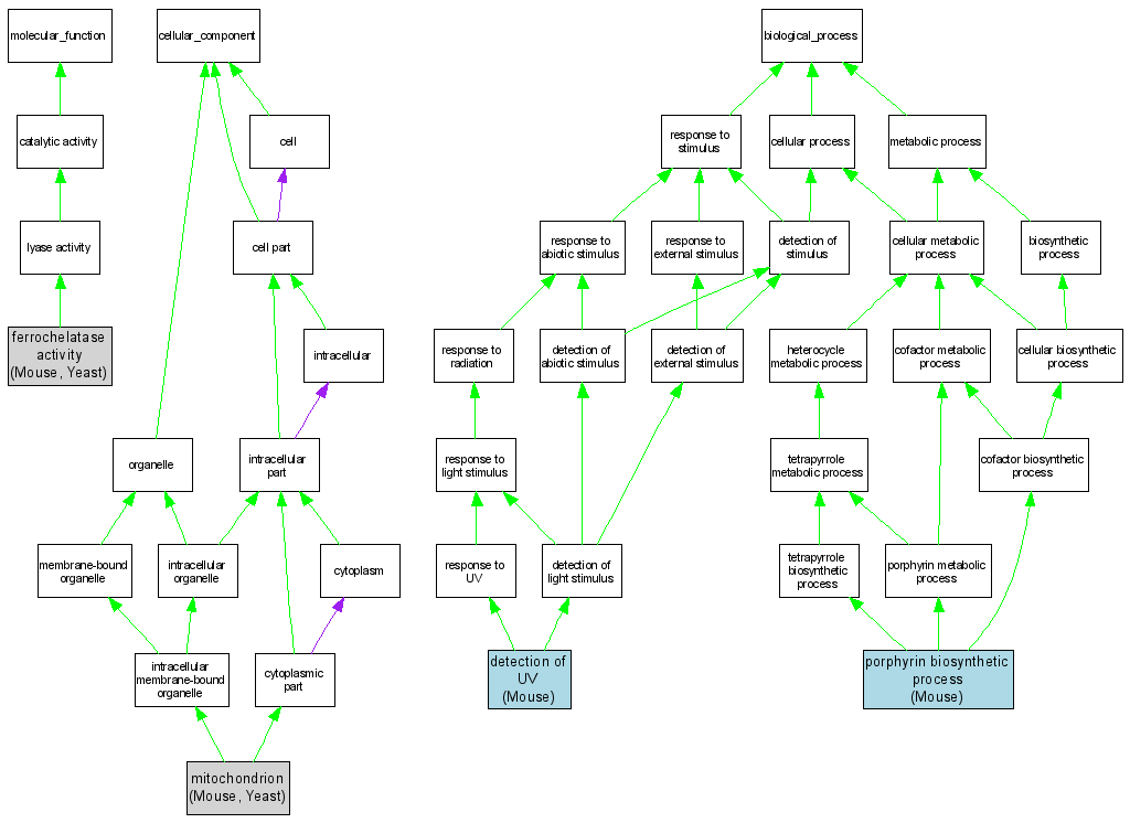
| Molecular Function | GO:0004325 | ferrochelatase activity |
MGI:95513 | IDA | Mouse | MGI:MGI:2384247|PMID:12149233 |
| Molecular Function | GO:0004325 | ferrochelatase activity |
S000005702 | IMP | Yeast | SGD_REF:S000053796|PMID:2185242 |
| Cellular Component | GO:0005739 | mitochondrion |
MGI:95513 | IDA | Mouse | MGI:MGI:2682130|PMID:14651853 |
| Cellular Component | GO:0005739 | mitochondrion |
S000005702 | IDA | Yeast | SGD_REF:S000117178|PMID:16823961 |
| Biological Process | GO:0009589 | detection of UV |
MGI:95513 | IMP | Mouse | MGI:MGI:2384247|PMID:12149233 |
| Biological Process | GO:0006779 | porphyrin biosynthetic process |
MGI:95513 | IMP | Mouse | MGI:MGI:2384247|PMID:12149233 |