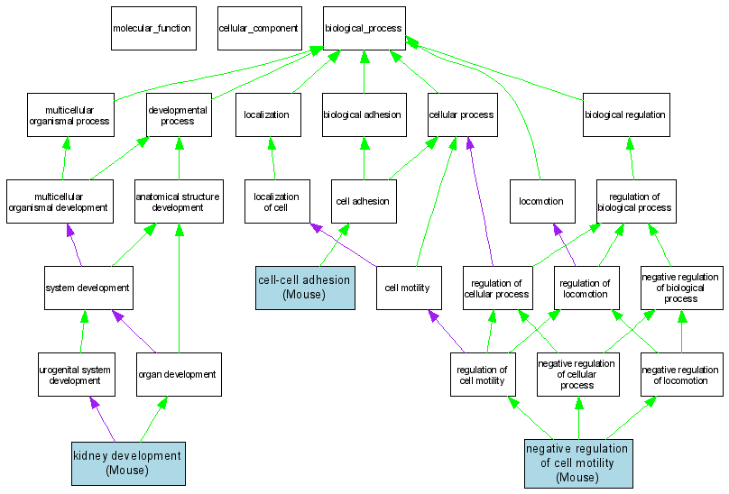
Compare GO annotations for FCYT and its orthologs

A table of the annotations represented in this image is provided below.
CategoryIDTermDB ObjectEvidenceOrganismReference
Biological ProcessGO:0016337cell-cell adhesion MGI:2155808IMPMouseMGI:MGI:3611117|PMID:15975909
Biological ProcessGO:0001822kidney development MGI:2155808IDAMouseMGI:MGI:3039054|PMID:15067314
Biological ProcessGO:0051271negative regulation of cell motility MGI:2155808IMPMouseMGI:MGI:3611117|PMID:15975909