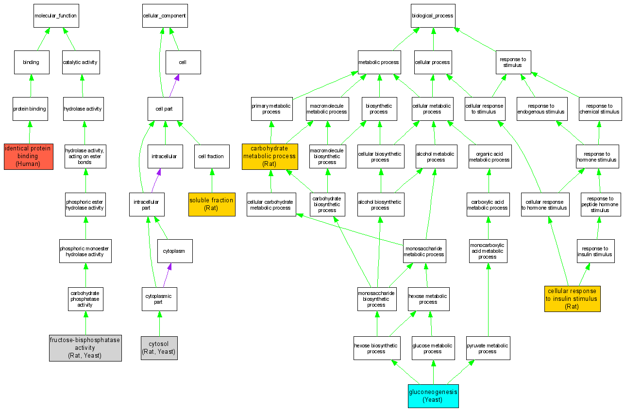
| Category | ID | Term | DB Object | Evidence | Organism | Reference |
| Molecular Function | GO:0042132 | fructose-bisphosphatase activity |
RGD:2595 | IDA | Rat | RGD:1599371|PMID:1834654 |
| Molecular Function | GO:0042132 | fructose-bisphosphatase activity |
S000004369 | IMP | Yeast | SGD_REF:S000054460|PMID:2841162 |
| Molecular Function | GO:0042802 | identical protein binding |
P09467 | IPI | Human | PMID:16169070 |
| Cellular Component | GO:0005829 | cytosol |
RGD:2595 | IDA | Rat | RGD:1599371|PMID:1834654 |
| Cellular Component | GO:0005829 | cytosol |
S000004369 | IDA | Yeast | SGD_REF:S000056699|PMID:196563 |
| Cellular Component | GO:0005625 | soluble fraction |
RGD:2595 | IDA | Rat | RGD:1599371|PMID:1834654 |
| Biological Process | GO:0005975 | carbohydrate metabolic process |
RGD:2595 | IDA | Rat | RGD:1599371|PMID:1834654 |
| Biological Process | GO:0032869 | cellular response to insulin stimulus |
RGD:2595 | IEP | Rat | RGD:1298915|PMID:2847161 |
| Biological Process | GO:0006094 | gluconeogenesis |
S000004369 | IMP | Yeast | SGD_REF:S000063043|PMID:6321183 |