| Category | ID | Term | DB Object | Evidence | Organism | Reference |
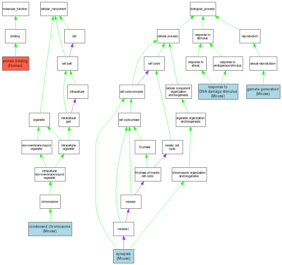
| Molecular Function | GO:0005515 | protein binding |
Q9BXW9 | IPI | Human | PMID:12093742 |
| Molecular Function | GO:0005515 | protein binding |
Q9BXW9 | IPI | Human | PMID:17460694 |
| Molecular Function | GO:0005515 | protein binding |
Q9BXW9 | IPI | Human | PMID:15115758 |
| Cellular Component | GO:0000793 | condensed chromosome |
MGI:2448480 | IDA | Mouse | MGI:MGI:2671746|PMID:12913077 |
| Biological Process | GO:0007276 | gamete generation |
MGI:2448480 | IMP | Mouse | MGI:MGI:2670547|PMID:12893777 |
| Biological Process | GO:0006974 | response to DNA damage stimulus |
MGI:2448480 | IMP | Mouse | MGI:MGI:2670547|PMID:12893777 |
| Biological Process | GO:0007129 | synapsis |
MGI:2448480 | IMP | Mouse | MGI:MGI:2670547|PMID:12893777 |