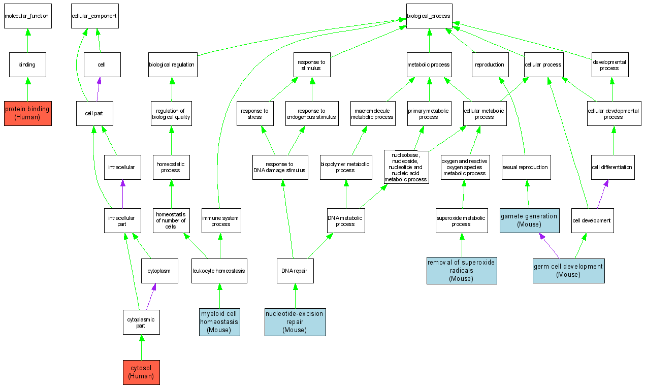
| Category | ID | Term | DB Object | Evidence | Organism | Reference |
| Molecular Function | GO:0005515 | protein binding |
Q00597 | IPI | Human | PMID:9596688 |
| Cellular Component | GO:0005829 | cytosol |
Q00597 | IDA | Human | PMID:9596688 |
| Biological Process | GO:0007276 | gamete generation |
MGI:95480 | IMP | Mouse | MGI:MGI:79583|PMID:8630504 |
| Biological Process | GO:0007281 | germ cell development |
MGI:95480 | IMP | Mouse | MGI:MGI:1355066|PMID:8704201 |
| Biological Process | GO:0002262 | myeloid cell homeostasis |
MGI:95480 | IGI | Mouse | MGI:MGI:2149223|PMID:11493445 |
| Biological Process | GO:0002262 | myeloid cell homeostasis |
MGI:95480 | IMP | Mouse | MGI:MGI:2149223|PMID:11493445 |
| Biological Process | GO:0006289 | nucleotide-excision repair |
MGI:95480 | IMP | Mouse | MGI:MGI:1355066|PMID:8704201 |
| Biological Process | GO:0019430 | removal of superoxide radicals |
MGI:95480 | IGI | Mouse | MGI:MGI:2149223|PMID:11493445 |