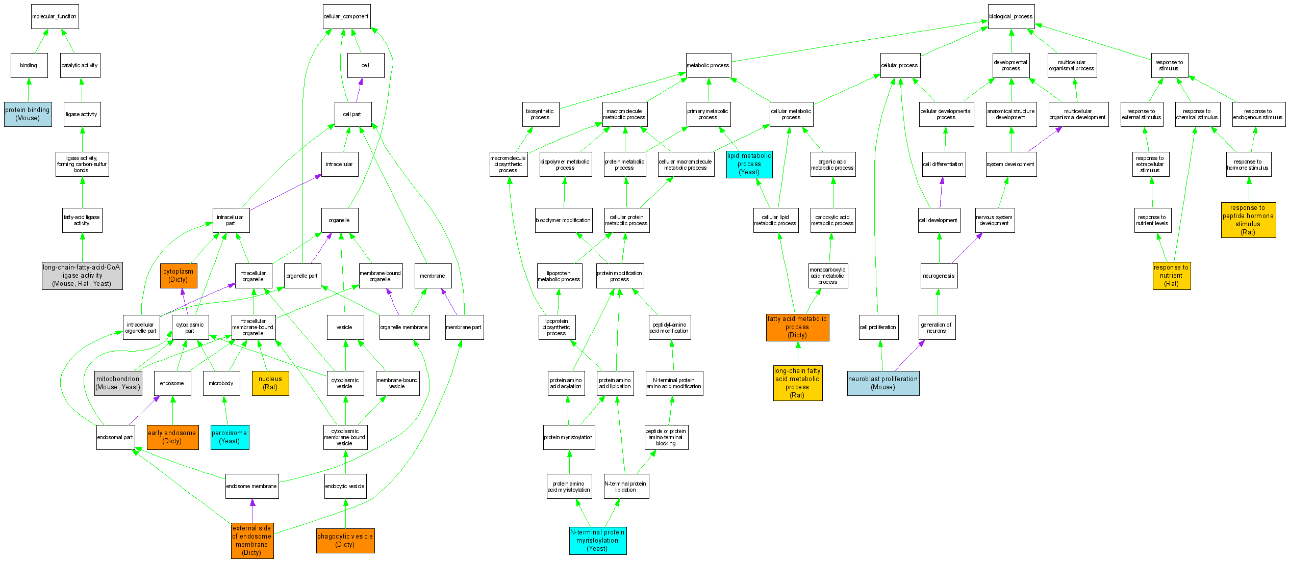
| Category | ID | Term | DB Object | Evidence | Organism | Reference |
| Molecular Function | GO:0004467 | long-chain-fatty-acid-CoA ligase activity |
MGI:894291 | IDA | Mouse | MGI:MGI:2664065|PMID:12767919 |
| Molecular Function | GO:0004467 | long-chain-fatty-acid-CoA ligase activity |
RGD:69403 | IDA | Rat | RGD:69376|PMID:1569043 |
| Molecular Function | GO:0004467 | long-chain-fatty-acid-CoA ligase activity |
S000000817 | IDA | Yeast | SGD_REF:S000053182|PMID:8206942 |
| Molecular Function | GO:0005515 | protein binding |
MGI:894291 | IPI | Mouse | MGI:MGI:2664065|PMID:12767919 |
| Cellular Component | GO:0005737 | cytoplasm |
DDB0191105 | IDA | Dicty | DDB_REF:9814|PMID:14629118 |
| Cellular Component | GO:0005769 | early endosome |
DDB0191105 | IDA | Dicty | DDB_REF:9814|PMID:14629118 |
| Cellular Component | GO:0010009 | external side of endosome membrane |
DDB0191105 | IDA | Dicty | DDB_REF:9814|PMID:14629118 |
| Cellular Component | GO:0005739 | mitochondrion |
MGI:894291 | IDA | Mouse | MGI:MGI:2682130|PMID:14651853 |
| Cellular Component | GO:0005739 | mitochondrion |
S000000817 | IDA | Yeast | SGD_REF:S000117178|PMID:16823961 |
| Cellular Component | GO:0005739 | mitochondrion |
S000000817 | IDA | Yeast | SGD_REF:S000075100|PMID:14576278 |
| Cellular Component | GO:0005634 | nucleus |
RGD:69403 | IDA | Rat | RGD:1598733|PMID:15942958 |
| Cellular Component | GO:0005777 | peroxisome |
S000000817 | IDA | Yeast | SGD_REF:S000053188|PMID:8670886 |
| Cellular Component | GO:0045335 | phagocytic vesicle |
DDB0191105 | IDA | Dicty | DDB_REF:11413|PMID:16926386 |
| Biological Process | GO:0006631 | fatty acid metabolic process |
DDB0191105 | IMP | Dicty | DDB_REF:9814|PMID:14629118 |
| Biological Process | GO:0006629 | lipid metabolic process |
S000000817 | IGI | Yeast | SGD_REF:S000039598|PMID:7962057 |
| Biological Process | GO:0006629 | lipid metabolic process |
S000000817 | IMP | Yeast | SGD_REF:S000039598|PMID:7962057 |
| Biological Process | GO:0001676 | long-chain fatty acid metabolic process |
RGD:69403 | IDA | Rat | RGD:69376|PMID:1569043 |
| Biological Process | GO:0006499 | N-terminal protein myristoylation |
S000000817 | IGI | Yeast | SGD_REF:S000039598|PMID:7962057 |
| Biological Process | GO:0006499 | N-terminal protein myristoylation |
S000000817 | IMP | Yeast | SGD_REF:S000039598|PMID:7962057 |
| Biological Process | GO:0007405 | neuroblast proliferation |
MGI:894291 | IDA | Mouse | MGI:MGI:2664065|PMID:12767919 |
| Biological Process | GO:0007584 | response to nutrient |
RGD:69403 | IEP | Rat | RGD:1599807|PMID:16772660 |
| Biological Process | GO:0043434 | response to peptide hormone stimulus |
RGD:69403 | IEP | Rat | RGD:1599808|PMID:16428347 |