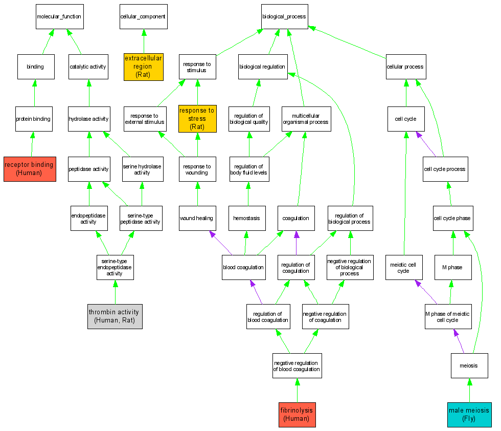
| Category | ID | Term | DB Object | Evidence | Organism | Reference |
| Molecular Function | GO:0005102 | receptor binding |
P00734 | IPI | Human | PMID:12855810 |
| Molecular Function | GO:0003809 | thrombin activity |
P00734 | IDA | Human | PMID:12855810 |
| Molecular Function | GO:0003809 | thrombin activity |
RGD:61996 | IDA | Rat | RGD:1580343|PMID:16078333 |
| Cellular Component | GO:0005576 | extracellular region |
RGD:61996 | IDA | Rat | RGD:1580343|PMID:16078333 |
| Biological Process | GO:0042730 | fibrinolysis |
P00734 | IDA | Human | PMID:12855810 |
| Biological Process | GO:0007140 | male meiosis |
FBgn0022333 | IMP | Fly | FB:FBrf0094717|PMID:9267182 |
| Biological Process | GO:0006950 | response to stress |
RGD:61996 | IEP | Rat | RGD:1580343|PMID:16078333 |