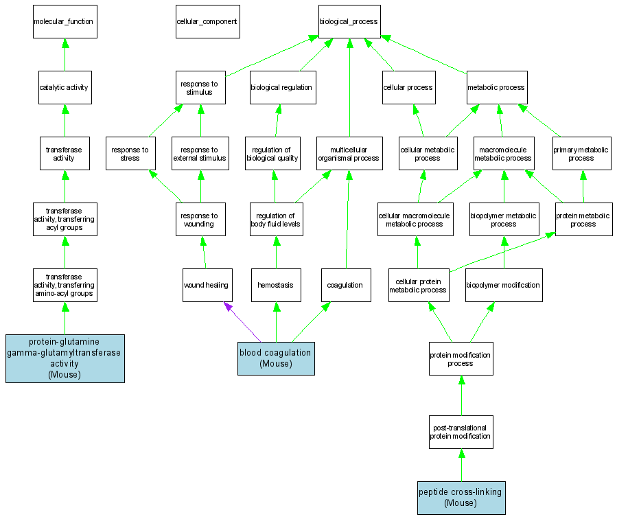
Compare GO annotations for F13A1 and its orthologs

A table of the annotations represented in this image is provided below.
CategoryIDTermDB ObjectEvidenceOrganismReference
Molecular FunctionGO:0003810protein-glutamine gamma-glutamyltransferase activity MGI:1921395IMPMouseMGI:MGI:2684288|PMID:12529747
Biological ProcessGO:0007596blood coagulation MGI:1921395IMPMouseMGI:MGI:2684288|PMID:12529747
Biological ProcessGO:0018149peptide cross-linking MGI:1921395IMPMouseMGI:MGI:3513626|PMID:15507206