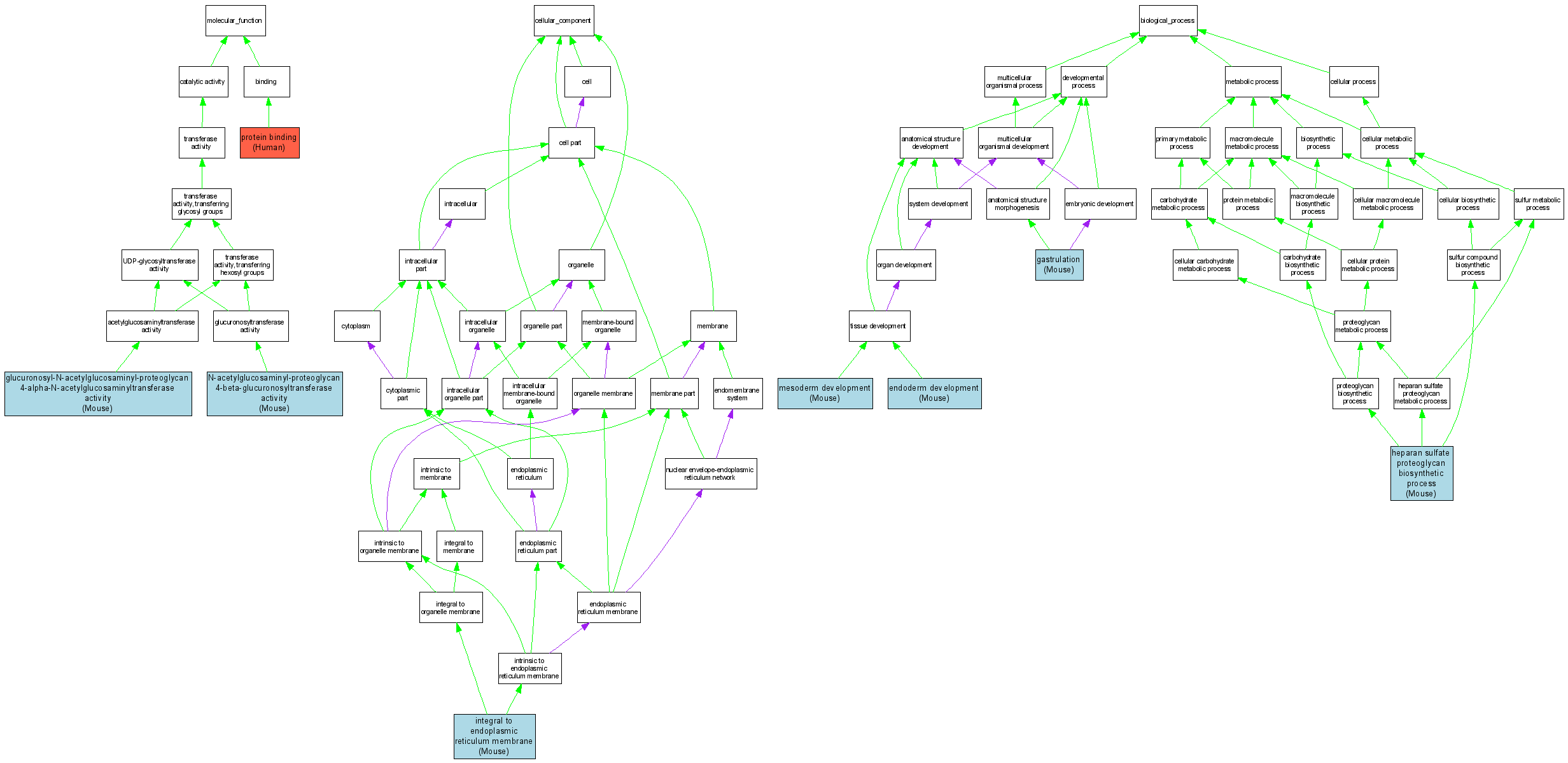
Compare GO annotations for EXT1 and its orthologs

A table of the annotations represented in this image is provided below.
CategoryIDTermDB ObjectEvidenceOrganismReference
Molecular FunctionGO:0050508glucuronosyl-N-acetylglucosaminyl-proteoglycan 4-alpha-N-acetylglucosaminyltransferase activity MGI:894663IDAMouseMGI:MGI:3687782|PMID:10639137
Molecular FunctionGO:0050509N-acetylglucosaminyl-proteoglycan 4-beta-glucuronosyltransferase activity MGI:894663IDAMouseMGI:MGI:3687782|PMID:10639137
Molecular FunctionGO:0005515protein binding Q16394IPIHumanPMID:17353931
Cellular ComponentGO:0030176integral to endoplasmic reticulum membrane MGI:894663IDAMouseMGI:MGI:3687714|PMID:9620772
Biological ProcessGO:0007492endoderm development MGI:894663IMPMouseMGI:MGI:1888607|PMID:10926768
Biological ProcessGO:0007369gastrulation MGI:894663IMPMouseMGI:MGI:1888607|PMID:10926768
Biological ProcessGO:0015012heparan sulfate proteoglycan biosynthetic process MGI:894663IDAMouseMGI:MGI:3687782|PMID:10639137
Biological ProcessGO:0007498mesoderm development MGI:894663IMPMouseMGI:MGI:1888607|PMID:10926768