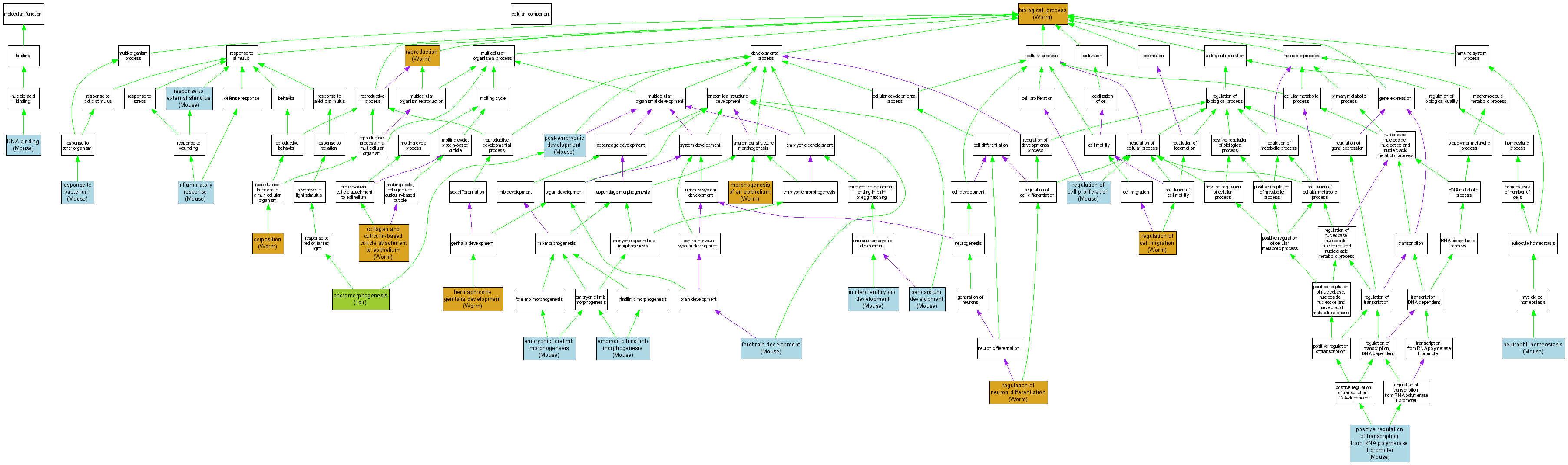
| Category | ID | Term | DB Object | Evidence | Organism | Reference |
| Molecular Function | GO:0003677 | DNA binding |
MGI:95457 | IDA | Mouse | MGI:MGI:3581997|PMID:15889140 |
| Biological Process | GO:0008150 | biological_process |
WBGene00001207 | IMP | Worm | WB:WBPaper00024497|PMID:15489339 |
| Biological Process | GO:0040004 | collagen and cuticulin-based cuticle attachment to epithelium |
WBGene00001207 | IMP | Worm | WB:WBPaper00024497|PMID:15489339 |
| Biological Process | GO:0035115 | embryonic forelimb morphogenesis |
MGI:95457 | IMP | Mouse | MGI:MGI:3686680|PMID:17029558 |
| Biological Process | GO:0035116 | embryonic hindlimb morphogenesis |
MGI:95457 | IMP | Mouse | MGI:MGI:3686680|PMID:17029558 |
| Biological Process | GO:0030900 | forebrain development |
MGI:95457 | IMP | Mouse | MGI:MGI:3686680|PMID:17029558 |
| Biological Process | GO:0040035 | hermaphrodite genitalia development |
WBGene00001207 | IMP | Worm | WB:WBPaper00005654|PMID:12529635 |
| Biological Process | GO:0040035 | hermaphrodite genitalia development |
WBGene00001207 | IMP | Worm | WB:WBPaper00006395|PMID:14551910 |
| Biological Process | GO:0001701 | in utero embryonic development |
MGI:95457 | IMP | Mouse | MGI:MGI:3686680|PMID:17029558 |
| Biological Process | GO:0006954 | inflammatory response |
MGI:95457 | IMP | Mouse | MGI:MGI:3686680|PMID:17029558 |
| Biological Process | GO:0002009 | morphogenesis of an epithelium |
WBGene00001207 | IMP | Worm | WB:WBPaper00005654|PMID:12529635 |
| Biological Process | GO:0001780 | neutrophil homeostasis |
MGI:95457 | IMP | Mouse | MGI:MGI:3686680|PMID:17029558 |
| Biological Process | GO:0018991 | oviposition |
WBGene00001207 | IMP | Worm | WB:WBPaper00005654|PMID:12529635 |
| Biological Process | GO:0060039 | pericardium development |
MGI:95457 | IMP | Mouse | MGI:MGI:3686680|PMID:17029558 |
| Biological Process | GO:0009640 | photomorphogenesis |
gene:3353880 | IEP | Tair | TAIR:Publication:468|PMID:10794528 |
| Biological Process | GO:0045944 | positive regulation of transcription from RNA polymerase II promoter |
MGI:95457 | IDA | Mouse | MGI:MGI:3581997|PMID:15889140 |
| Biological Process | GO:0009791 | post-embryonic development |
MGI:95457 | IMP | Mouse | MGI:MGI:3686680|PMID:17029558 |
| Biological Process | GO:0030334 | regulation of cell migration |
WBGene00001207 | IMP | Worm | WB:WBPaper00001836|PMID:8224840 |
| Biological Process | GO:0042127 | regulation of cell proliferation |
MGI:95457 | IMP | Mouse | MGI:MGI:3581997|PMID:15889140 |
| Biological Process | GO:0045664 | regulation of neuron differentiation |
WBGene00001207 | IMP | Worm | WB:WBPaper00003422|PMID:10049362 |
| Biological Process | GO:0000003 | reproduction |
WBGene00001207 | IMP | Worm | WB:WBPaper00024497|PMID:15489339 |
| Biological Process | GO:0009617 | response to bacterium |
MGI:95457 | IMP | Mouse | MGI:MGI:3686680|PMID:17029558 |
| Biological Process | GO:0009605 | response to external stimulus |
MGI:95457 | IMP | Mouse | MGI:MGI:3686680|PMID:17029558 |