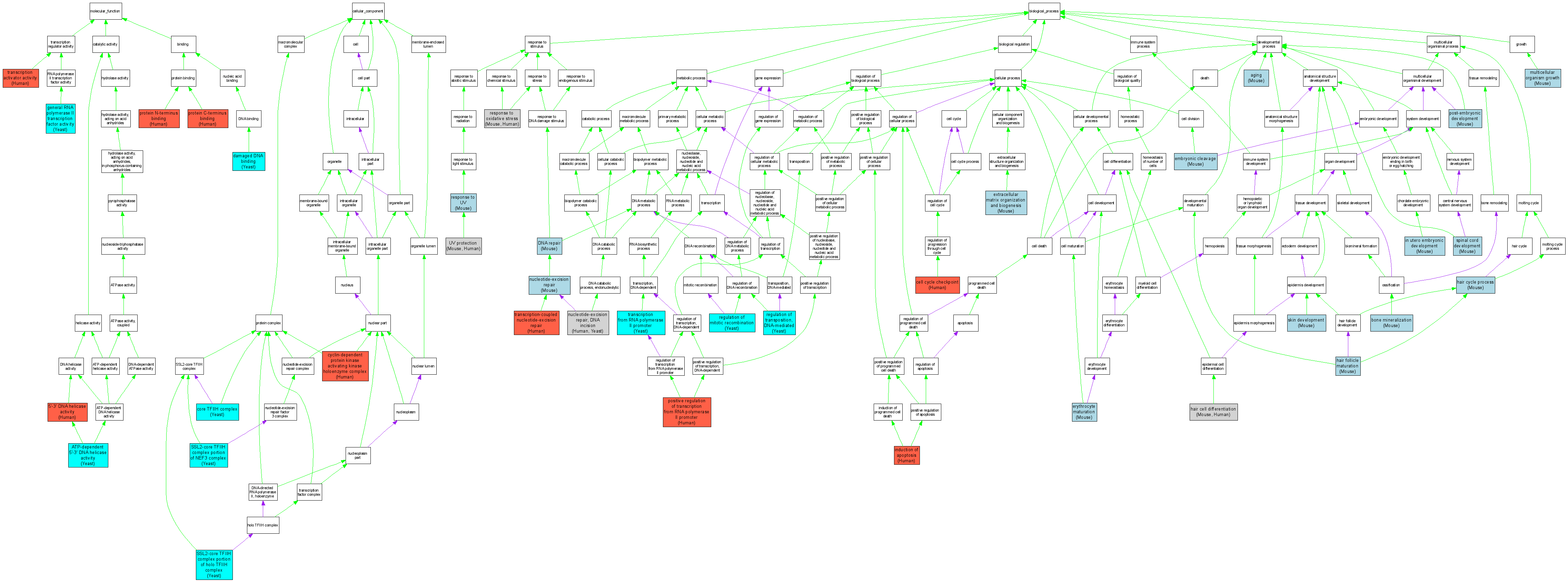
| Category | ID | Term | DB Object | Evidence | Organism | Reference |
| Molecular Function | GO:0043139 | 5'-3' DNA helicase activity |
P18074 | IDA | Human | PMID:8663148 |
| Molecular Function | GO:0043139 | 5'-3' DNA helicase activity |
P18074 | IDA | Human | PMID:11445587 |
| Molecular Function | GO:0043141 | ATP-dependent 5'-3' DNA helicase activity |
S000000973 | IDA | Yeast | SGD_REF:S000040433|PMID:2827162 |
| Molecular Function | GO:0003684 | damaged DNA binding |
S000000973 | IDA | Yeast | SGD_REF:S000048512|PMID:8132553 |
| Molecular Function | GO:0016251 | general RNA polymerase II transcription factor activity |
S000000973 | IDA | Yeast | SGD_REF:S000041698|PMID:7961739 |
| Molecular Function | GO:0008022 | protein C-terminus binding |
P18074 | IPI | Human | PMID:10801852 |
| Molecular Function | GO:0047485 | protein N-terminus binding |
P18074 | IPI | Human | PMID:8652557 |
| Molecular Function | GO:0016563 | transcription activator activity |
P18074 | IDA | Human | PMID:8692842 |
| Cellular Component | GO:0000439 | core TFIIH complex |
S000000973 | IDA | Yeast | SGD_REF:S000075290|PMID:14500720 |
| Cellular Component | GO:0019907 | cyclin-dependent protein kinase activating kinase holoenzyme complex |
P18074 | IDA | Human | PMID:11445587 |
| Cellular Component | GO:0019907 | cyclin-dependent protein kinase activating kinase holoenzyme complex |
P18074 | IDA | Human | PMID:8692842 |
| Cellular Component | GO:0000443 | SSL2-core TFIIH complex portion of holo TFIIH complex |
S000000973 | IDA | Yeast | SGD_REF:S000075290|PMID:14500720 |
| Cellular Component | GO:0000442 | SSL2-core TFIIH complex portion of NEF3 complex |
S000000973 | IDA | Yeast | SGD_REF:S000063827|PMID:8631896 |
| Biological Process | GO:0007568 | aging |
MGI:95413 | IMP | Mouse | MGI:MGI:2179786|PMID:11950998 |
| Biological Process | GO:0007568 | aging |
MGI:95413 | IMP | Mouse | MGI:MGI:3692802|PMID:17020410 |
| Biological Process | GO:0030282 | bone mineralization |
MGI:95413 | IMP | Mouse | MGI:MGI:3692802|PMID:17020410 |
| Biological Process | GO:0000075 | cell cycle checkpoint |
P18074 | IMP | Human | PMID:17088560 |
| Biological Process | GO:0006281 | DNA repair |
MGI:95413 | IMP | Mouse | MGI:MGI:2179786|PMID:11950998 |
| Biological Process | GO:0040016 | embryonic cleavage |
MGI:95413 | IMP | Mouse | MGI:MGI:1101629|PMID:9426063 |
| Biological Process | GO:0043249 | erythrocyte maturation |
MGI:95413 | IMP | Mouse | MGI:MGI:3692802|PMID:17020410 |
| Biological Process | GO:0030198 | extracellular matrix organization and biogenesis |
MGI:95413 | IMP | Mouse | MGI:MGI:1267106|PMID:9651581 |
| Biological Process | GO:0035315 | hair cell differentiation |
MGI:95413 | IMP | Mouse | MGI:MGI:3692802|PMID:17020410 |
| Biological Process | GO:0035315 | hair cell differentiation |
P18074 | IMP | Human | PMID:11335038 |
| Biological Process | GO:0022405 | hair cycle process |
MGI:95413 | IMP | Mouse | MGI:MGI:3692802|PMID:17020410 |
| Biological Process | GO:0048820 | hair follicle maturation |
MGI:95413 | IMP | Mouse | MGI:MGI:1267106|PMID:9651581 |
| Biological Process | GO:0001701 | in utero embryonic development |
MGI:95413 | IMP | Mouse | MGI:MGI:3692802|PMID:17020410 |
| Biological Process | GO:0006917 | induction of apoptosis |
P18074 | IMP | Human | PMID:8675009 |
| Biological Process | GO:0035264 | multicellular organism growth |
MGI:95413 | IMP | Mouse | MGI:MGI:3692802|PMID:17020410 |
| Biological Process | GO:0006289 | nucleotide-excision repair |
MGI:95413 | IMP | Mouse | MGI:MGI:2179786|PMID:11950998 |
| Biological Process | GO:0006289 | nucleotide-excision repair |
MGI:95413 | IMP | Mouse | MGI:MGI:1267106|PMID:9651581 |
| Biological Process | GO:0033683 | nucleotide-excision repair, DNA incision |
P18074 | IMP | Human | PMID:8692841 |
| Biological Process | GO:0033683 | nucleotide-excision repair, DNA incision |
S000000973 | IDA | Yeast | SGD_REF:S000063827|PMID:8631896 |
| Biological Process | GO:0045944 | positive regulation of transcription from RNA polymerase II promoter |
P18074 | IDA | Human | PMID:8692841 |
| Biological Process | GO:0009791 | post-embryonic development |
MGI:95413 | IMP | Mouse | MGI:MGI:2179786|PMID:11950998 |
| Biological Process | GO:0009791 | post-embryonic development |
MGI:95413 | IMP | Mouse | MGI:MGI:3692802|PMID:17020410 |
| Biological Process | GO:0000019 | regulation of mitotic recombination |
S000000973 | IMP | Yeast | SGD_REF:S000050371|PMID:9799251 |
| Biological Process | GO:0000019 | regulation of mitotic recombination |
S000000973 | IMP | Yeast | SGD_REF:S000051731|PMID:10713167 |
| Biological Process | GO:0000337 | regulation of transposition, DNA-mediated |
S000000973 | IMP | Yeast | SGD_REF:S000051731|PMID:10713167 |
| Biological Process | GO:0006979 | response to oxidative stress |
MGI:95413 | IMP | Mouse | MGI:MGI:2179786|PMID:11950998 |
| Biological Process | GO:0006979 | response to oxidative stress |
P18074 | IMP | Human | PMID:17614221 |
| Biological Process | GO:0009411 | response to UV |
MGI:95413 | IMP | Mouse | MGI:MGI:3692802|PMID:17020410 |
| Biological Process | GO:0043588 | skin development |
MGI:95413 | IMP | Mouse | MGI:MGI:1267106|PMID:9651581 |
| Biological Process | GO:0043588 | skin development |
MGI:95413 | IMP | Mouse | MGI:MGI:3692802|PMID:17020410 |
| Biological Process | GO:0021510 | spinal cord development |
MGI:95413 | IMP | Mouse | MGI:MGI:3692802|PMID:17020410 |
| Biological Process | GO:0006366 | transcription from RNA polymerase II promoter |
S000000973 | IMP | Yeast | SGD_REF:S000048160|PMID:8107780 |
| Biological Process | GO:0006283 | transcription-coupled nucleotide-excision repair |
P18074 | IDA | Human | PMID:8663148 |
| Biological Process | GO:0009650 | UV protection |
MGI:95413 | IMP | Mouse | MGI:MGI:1267106|PMID:9651581 |
| Biological Process | GO:0009650 | UV protection |
P18074 | IGI | Human | PMID:2835663 |