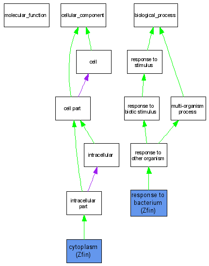
Compare GO annotations for EPX and its orthologs

A table of the annotations represented in this image is provided below.
CategoryIDTermDB ObjectEvidenceOrganismReference
Cellular ComponentGO:0005737cytoplasm ZDB-GENE-030131-9460IDAZfinZFIN:ZDB-PUB-011109-4|PMID:11698295
Biological ProcessGO:0009617response to bacterium ZDB-GENE-030131-9460IDAZfinZFIN:ZDB-PUB-061031-1|PMID:17055441