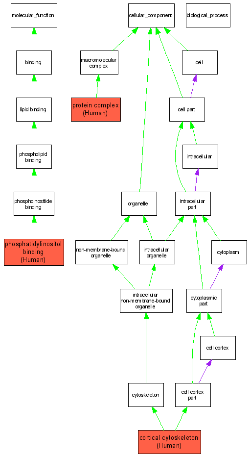
Compare GO annotations for EPB41 and its orthologs

A table of the annotations represented in this image is provided below.
CategoryIDTermDB ObjectEvidenceOrganismReference
Molecular FunctionGO:0005545phosphatidylinositol binding P11171IDAHumanPMID:16669616
Cellular ComponentGO:0030863cortical cytoskeleton P11171IDAHumanPMID:16254212
Cellular ComponentGO:0043234protein complex P11171IDAHumanPMID:16060676