| Category | ID | Term | DB Object | Evidence | Organism | Reference |
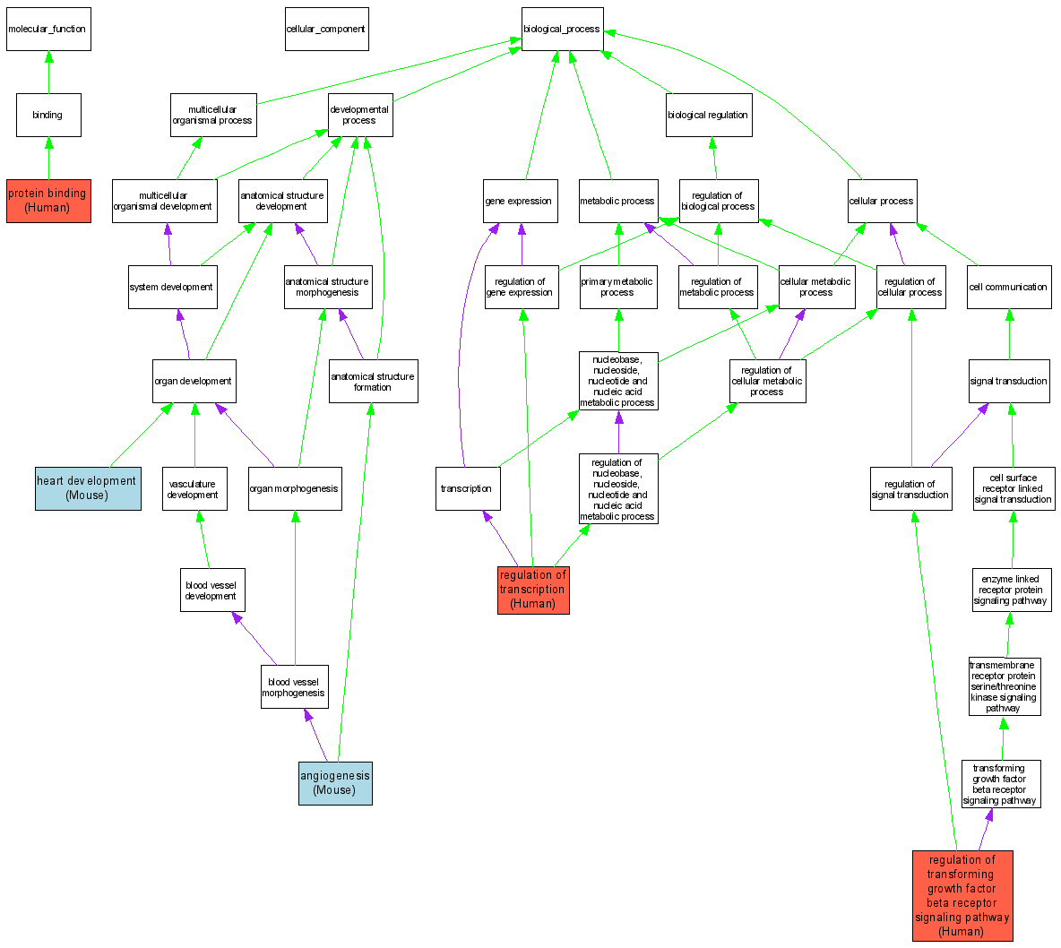
| Molecular Function | GO:0005515 | protein binding |
P17813 | IPI | Human | PMID:15702480 |
| Molecular Function | GO:0005515 | protein binding |
P17813 | IPI | Human | PMID:9872992 |
| Molecular Function | GO:0005515 | protein binding |
P17813 | IPI | Human | PMID:9872992 |
| Biological Process | GO:0001525 | angiogenesis |
MGI:95392 | IMP | Mouse | MGI:MGI:2155227|PMID:10625534 |
| Biological Process | GO:0001525 | angiogenesis |
MGI:95392 | IMP | Mouse | MGI:MGI:2674189|PMID:12941632 |
| Biological Process | GO:0007507 | heart development |
MGI:95392 | IMP | Mouse | MGI:MGI:2155227|PMID:10625534 |
| Biological Process | GO:0045449 | regulation of transcription |
P17813 | IMP | Human | PMID:15702480 |
| Biological Process | GO:0017015 | regulation of transforming growth factor beta receptor signaling pathway |
P17813 | IDA | Human | PMID:15702480 |