| Category | ID | Term | DB Object | Evidence | Organism | Reference |
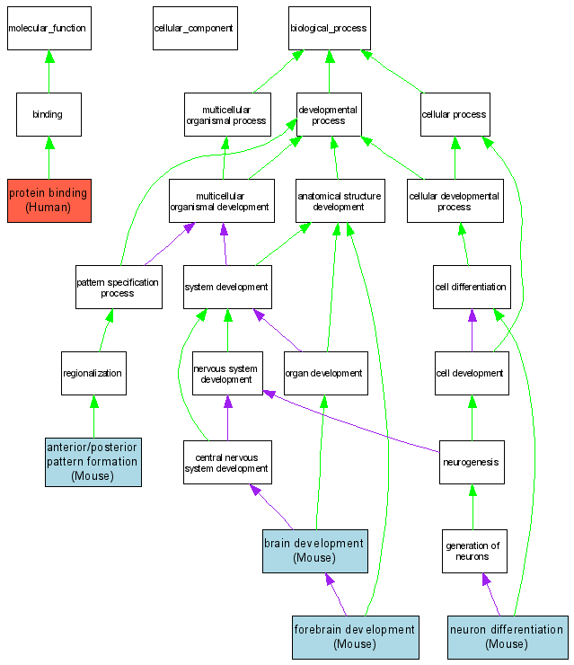
| Molecular Function | GO:0005515 | protein binding |
Q04743 | IPI | Human | PMID:15247416 |
| Biological Process | GO:0009952 | anterior/posterior pattern formation |
MGI:95388 | IMP | Mouse | MGI:MGI:2386059|PMID:12196586 |
| Biological Process | GO:0009952 | anterior/posterior pattern formation |
MGI:95388 | IGI | Mouse | MGI:MGI:3578670|PMID:15917450 |
| Biological Process | GO:0007420 | brain development |
MGI:95388 | IMP | Mouse | MGI:MGI:2181082|PMID:12091317 |
| Biological Process | GO:0007420 | brain development |
MGI:95388 | IMP | Mouse | MGI:MGI:2385980|PMID:12209834 |
| Biological Process | GO:0007420 | brain development |
MGI:95388 | IMP | Mouse | MGI:MGI:2386059|PMID:12196586 |
| Biological Process | GO:0007420 | brain development |
MGI:95388 | IMP | Mouse | MGI:MGI:2451205|PMID:12561075 |
| Biological Process | GO:0030900 | forebrain development |
MGI:95388 | IMP | Mouse | MGI:MGI:3531270|PMID:15294144 |
| Biological Process | GO:0030900 | forebrain development |
MGI:95388 | IGI | Mouse | MGI:MGI:3578670|PMID:15917450 |
| Biological Process | GO:0030182 | neuron differentiation |
MGI:95388 | IMP | Mouse | MGI:MGI:2451205|PMID:12561075 |