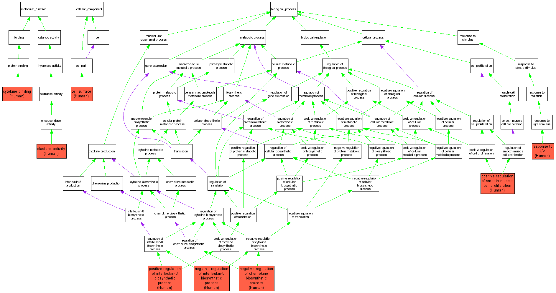
| Category | ID | Term | DB Object | Evidence | Organism | Reference |
| Molecular Function | GO:0019955 | cytokine binding |
P08246 | IPI | Human | PMID:12393522 |
| Molecular Function | GO:0042708 | elastase activity |
P08246 | IDA | Human | PMID:12887060 |
| Cellular Component | GO:0009986 | cell surface |
P08246 | IDA | Human | PMID:12114510 |
| Biological Process | GO:0045079 | negative regulation of chemokine biosynthetic process |
P08246 | IDA | Human | PMID:12223522 |
| Biological Process | GO:0045415 | negative regulation of interleukin-8 biosynthetic process |
P08246 | IDA | Human | PMID:12223522 |
| Biological Process | GO:0045416 | positive regulation of interleukin-8 biosynthetic process |
P08246 | IDA | Human | PMID:14730209 |
| Biological Process | GO:0048661 | positive regulation of smooth muscle cell proliferation |
P08246 | IDA | Human | PMID:15010259 |
| Biological Process | GO:0009411 | response to UV |
P08246 | IDA | Human | PMID:11928814 |