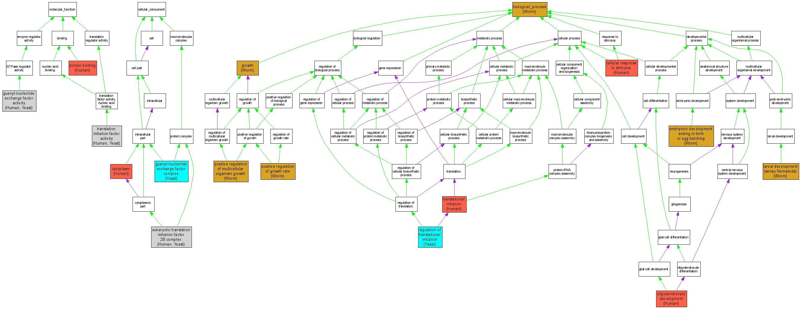
| Category | ID | Term | DB Object | Evidence | Organism | Reference |
| Molecular Function | GO:0005085 | guanyl-nucleotide exchange factor activity |
Q9NR50 | IMP | Human | PMID:15054402 |
| Molecular Function | GO:0005085 | guanyl-nucleotide exchange factor activity |
Q9NR50 | IDA | Human | PMID:11323413 |
| Molecular Function | GO:0005085 | guanyl-nucleotide exchange factor activity |
S000005786 | IDA | Yeast | SGD_REF:S000048815|PMID:8506384 |
| Molecular Function | GO:0005085 | guanyl-nucleotide exchange factor activity |
S000005786 | IPI | Yeast | SGD_REF:S000048920|PMID:9472020 |
| Molecular Function | GO:0005085 | guanyl-nucleotide exchange factor activity |
S000005786 | IDA | Yeast | SGD_REF:S000048920|PMID:9472020 |
| Molecular Function | GO:0005515 | protein binding |
Q9NR50 | IPI | Human | PMID:15060152 |
| Molecular Function | GO:0003743 | translation initiation factor activity |
Q9NR50 | IDA | Human | PMID:16289705 |
| Molecular Function | GO:0003743 | translation initiation factor activity |
Q9NR50 | IDA | Human | PMID:10900014 |
| Molecular Function | GO:0003743 | translation initiation factor activity |
S000005786 | IMP | Yeast | SGD_REF:S000066197|PMID:11707417 |
| Molecular Function | GO:0003743 | translation initiation factor activity |
S000005786 | IPI | Yeast | SGD_REF:S000054638|PMID:2038327 |
| Molecular Function | GO:0003743 | translation initiation factor activity |
S000005786 | IMP | Yeast | SGD_REF:S000054638|PMID:2038327 |
| Cellular Component | GO:0005737 | cytoplasm |
Q9NR50 | IDA | Human | PMID:11323413 |
| Cellular Component | GO:0005851 | eukaryotic translation initiation factor 2B complex |
Q9NR50 | IDA | Human | PMID:15060152 |
| Cellular Component | GO:0005851 | eukaryotic translation initiation factor 2B complex |
Q9NR50 | IDA | Human | PMID:11323413 |
| Cellular Component | GO:0005851 | eukaryotic translation initiation factor 2B complex |
S000005786 | IDA | Yeast | SGD_REF:S000048815|PMID:8506384 |
| Cellular Component | GO:0032045 | guanyl-nucleotide exchange factor complex |
S000005786 | IDA | Yeast | SGD_REF:S000048920|PMID:9472020 |
| Cellular Component | GO:0032045 | guanyl-nucleotide exchange factor complex |
S000005786 | IDA | Yeast | SGD_REF:S000048815|PMID:8506384 |
| Cellular Component | GO:0032045 | guanyl-nucleotide exchange factor complex |
S000005786 | IPI | Yeast | SGD_REF:S000048920|PMID:9472020 |
| Biological Process | GO:0008150 | biological_process |
WBGene00004090 | IMP | Worm | WB:WBPaper00005654|PMID:12529635 |
| Biological Process | GO:0051716 | cellular response to stimulus |
Q9NR50 | IDA | Human | PMID:8626696 |
| Biological Process | GO:0009792 | embryonic development ending in birth or egg hatching |
WBGene00004090 | IMP | Worm | WB:WBPaper00005654|PMID:12529635 |
| Biological Process | GO:0009792 | embryonic development ending in birth or egg hatching |
WBGene00004090 | IMP | Worm | WB:WBPaper00006395|PMID:14551910 |
| Biological Process | GO:0009792 | embryonic development ending in birth or egg hatching |
WBGene00004090 | IMP | Worm | WB:WBPaper00025054|PMID:15791247 |
| Biological Process | GO:0040007 | growth |
WBGene00004090 | IMP | Worm | WB:WBPaper00006395|PMID:14551910 |
| Biological Process | GO:0040007 | growth |
WBGene00004090 | IMP | Worm | WB:WBPaper00024497|PMID:15489339 |
| Biological Process | GO:0002119 | larval development (sensu Nematoda) |
WBGene00004090 | IMP | Worm | WB:WBPaper00005654|PMID:12529635 |
| Biological Process | GO:0002119 | larval development (sensu Nematoda) |
WBGene00004090 | IMP | Worm | WB:WBPaper00006395|PMID:14551910 |
| Biological Process | GO:0002119 | larval development (sensu Nematoda) |
WBGene00004090 | IMP | Worm | WB:WBPaper00024497|PMID:15489339 |
| Biological Process | GO:0014003 | oligodendrocyte development |
Q9NR50 | IMP | Human | PMID:15217090 |
| Biological Process | GO:0040010 | positive regulation of growth rate |
WBGene00004090 | IMP | Worm | WB:WBPaper00005654|PMID:12529635 |
| Biological Process | GO:0040018 | positive regulation of multicellular organism growth |
WBGene00004090 | IMP | Worm | WB:WBPaper00005654|PMID:12529635 |
| Biological Process | GO:0006446 | regulation of translational initiation |
S000005786 | IDA | Yeast | SGD_REF:S000048815|PMID:8506384 |
| Biological Process | GO:0006446 | regulation of translational initiation |
S000005786 | IMP | Yeast | SGD_REF:S000054638|PMID:2038327 |
| Biological Process | GO:0006446 | regulation of translational initiation |
S000005786 | IMP | Yeast | SGD_REF:S000039767|PMID:1986242 |
| Biological Process | GO:0006446 | regulation of translational initiation |
S000005786 | IMP | Yeast | SGD_REF:S000046065|PMID:3516411 |
| Biological Process | GO:0006446 | regulation of translational initiation |
S000005786 | IGI | Yeast | SGD_REF:S000046065|PMID:3516411 |
| Biological Process | GO:0006446 | regulation of translational initiation |
S000005786 | IMP | Yeast | SGD_REF:S000049826|PMID:3915540 |
| Biological Process | GO:0006413 | translational initiation |
Q9NR50 | IDA | Human | PMID:10900014 |
| Biological Process | GO:0006413 | translational initiation |
Q9NR50 | IDA | Human | PMID:16289705 |