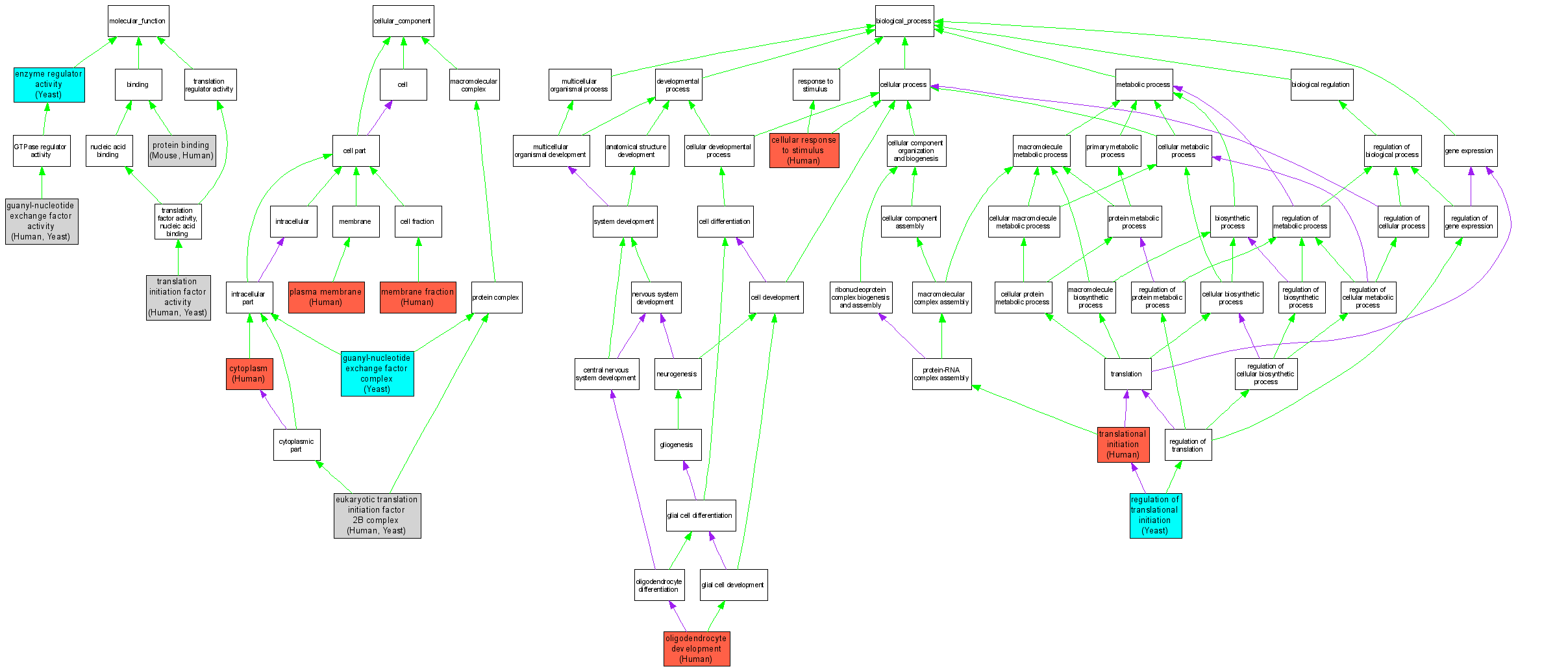
| Category | ID | Term | DB Object | Evidence | Organism | Reference |
| Molecular Function | GO:0030234 | enzyme regulator activity |
S000001734 | IMP | Yeast | SGD_REF:S000049564|PMID:9032257 |
| Molecular Function | GO:0030234 | enzyme regulator activity |
S000001734 | IMP | Yeast | SGD_REF:S000043342|PMID:8887689 |
| Molecular Function | GO:0030234 | enzyme regulator activity |
S000001734 | IGI | Yeast | SGD_REF:S000043342|PMID:8887689 |
| Molecular Function | GO:0030234 | enzyme regulator activity |
S000001734 | IPI | Yeast | SGD_REF:S000043342|PMID:8887689 |
| Molecular Function | GO:0030234 | enzyme regulator activity |
S000001734 | IMP | Yeast | SGD_REF:S000039582|PMID:8099443 |
| Molecular Function | GO:0005085 | guanyl-nucleotide exchange factor activity |
Q14232 | IDA | Human | PMID:11323413 |
| Molecular Function | GO:0005085 | guanyl-nucleotide exchange factor activity |
S000001734 | IDA | Yeast | SGD_REF:S000048815|PMID:8506384 |
| Molecular Function | GO:0005515 | protein binding |
MGI:2384802 | IPI | Mouse | MGI:MGI:3575356|PMID:15752756 |
| Molecular Function | GO:0005515 | protein binding |
Q14232 | IPI | Human | PMID:17353931 |
| Molecular Function | GO:0005515 | protein binding |
Q14232 | IPI | Human | PMID:9235896 |
| Molecular Function | GO:0003743 | translation initiation factor activity |
Q14232 | IDA | Human | PMID:16289705 |
| Molecular Function | GO:0003743 | translation initiation factor activity |
S000001734 | IDA | Yeast | SGD_REF:S000049992|PMID:8336705 |
| Molecular Function | GO:0003743 | translation initiation factor activity |
S000001734 | IMP | Yeast | SGD_REF:S000039582|PMID:8099443 |
| Cellular Component | GO:0005737 | cytoplasm |
Q14232 | IDA | Human | PMID:11323413 |
| Cellular Component | GO:0005851 | eukaryotic translation initiation factor 2B complex |
Q14232 | IDA | Human | PMID:15060152 |
| Cellular Component | GO:0005851 | eukaryotic translation initiation factor 2B complex |
Q14232 | IDA | Human | PMID:11323413 |
| Cellular Component | GO:0005851 | eukaryotic translation initiation factor 2B complex |
S000001734 | IDA | Yeast | SGD_REF:S000048815|PMID:8506384 |
| Cellular Component | GO:0005851 | eukaryotic translation initiation factor 2B complex |
S000001734 | IPI | Yeast | SGD_REF:S000048815|PMID:8506384 |
| Cellular Component | GO:0005851 | eukaryotic translation initiation factor 2B complex |
S000001734 | IMP | Yeast | SGD_REF:S000039582|PMID:8099443 |
| Cellular Component | GO:0005851 | eukaryotic translation initiation factor 2B complex |
S000001734 | IDA | Yeast | SGD_REF:S000049992|PMID:8336705 |
| Cellular Component | GO:0032045 | guanyl-nucleotide exchange factor complex |
S000001734 | IDA | Yeast | SGD_REF:S000048815|PMID:8506384 |
| Cellular Component | GO:0005624 | membrane fraction |
Q14232 | IDA | Human | PMID:9235896 |
| Cellular Component | GO:0005886 | plasma membrane |
Q14232 | IDA | Human | PMID:9235896 |
| Biological Process | GO:0051716 | cellular response to stimulus |
Q14232 | IDA | Human | PMID:8626696 |
| Biological Process | GO:0014003 | oligodendrocyte development |
Q14232 | IMP | Human | PMID:15217090 |
| Biological Process | GO:0006446 | regulation of translational initiation |
S000001734 | IMP | Yeast | SGD_REF:S000049564|PMID:9032257 |
| Biological Process | GO:0006446 | regulation of translational initiation |
S000001734 | IDA | Yeast | SGD_REF:S000048815|PMID:8506384 |
| Biological Process | GO:0006446 | regulation of translational initiation |
S000001734 | IGI | Yeast | SGD_REF:S000043342|PMID:8887689 |
| Biological Process | GO:0006446 | regulation of translational initiation |
S000001734 | IPI | Yeast | SGD_REF:S000043342|PMID:8887689 |
| Biological Process | GO:0006446 | regulation of translational initiation |
S000001734 | IMP | Yeast | SGD_REF:S000039582|PMID:8099443 |
| Biological Process | GO:0006413 | translational initiation |
Q14232 | IDA | Human | PMID:16289705 |