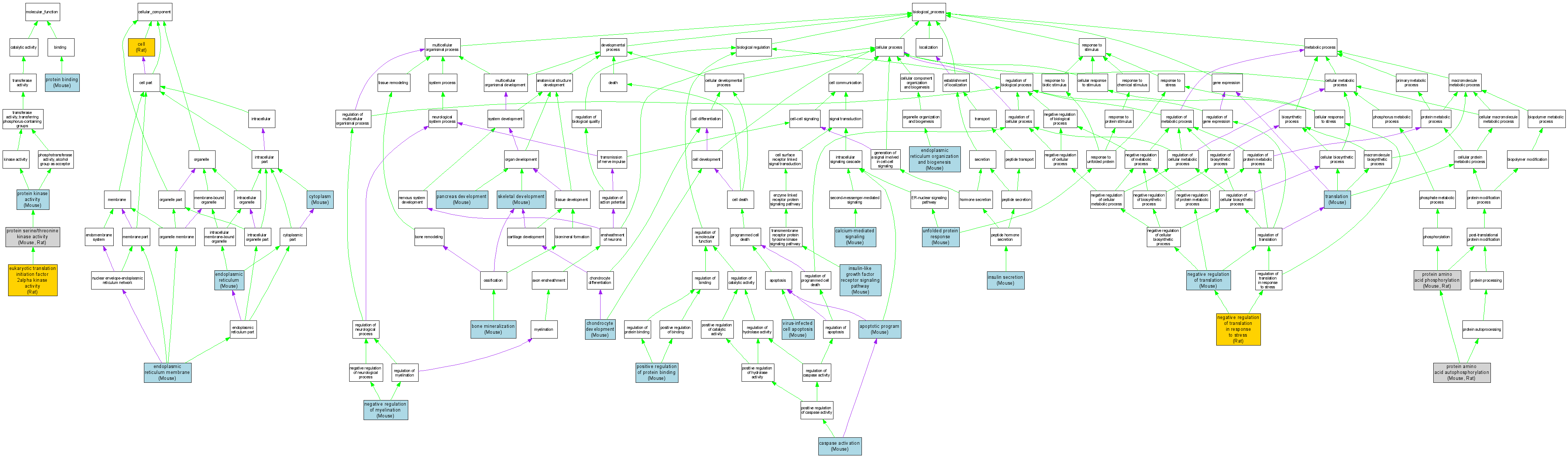
| Category | ID | Term | DB Object | Evidence | Organism | Reference |
| Molecular Function | GO:0004694 | eukaryotic translation initiation factor 2alpha kinase activity |
RGD:70884 | IMP | Rat | RGD:1581062|PMID:15936177 |
| Molecular Function | GO:0004694 | eukaryotic translation initiation factor 2alpha kinase activity |
RGD:70884 | IDA | Rat | RGD:70729|PMID:9819435 |
| Molecular Function | GO:0005515 | protein binding |
MGI:1341830 | IPI | Mouse | MGI:MGI:2677605|PMID:14517290 |
| Molecular Function | GO:0004672 | protein kinase activity |
MGI:1341830 | IDA | Mouse | MGI:MGI:2677605|PMID:14517290 |
| Molecular Function | GO:0004672 | protein kinase activity |
MGI:1341830 | IMP | Mouse | MGI:MGI:3511630|PMID:15542627 |
| Molecular Function | GO:0004674 | protein serine/threonine kinase activity |
MGI:1341830 | IDA | Mouse | MGI:MGI:1333015|PMID:9930704 |
| Molecular Function | GO:0004674 | protein serine/threonine kinase activity |
RGD:70884 | IDA | Rat | RGD:632569|PMID:11781318 |
| Cellular Component | GO:0005623 | cell |
RGD:70884 | IDA | Rat | RGD:70729|PMID:9819435 |
| Cellular Component | GO:0005737 | cytoplasm |
MGI:1341830 | IDA | Mouse | MGI:MGI:2155023|PMID:11747369 |
| Cellular Component | GO:0005783 | endoplasmic reticulum |
MGI:1341830 | IDA | Mouse | MGI:MGI:2677605|PMID:14517290 |
| Cellular Component | GO:0005783 | endoplasmic reticulum |
MGI:1341830 | IDA | Mouse | MGI:MGI:2136067|PMID:11430819 |
| Cellular Component | GO:0005789 | endoplasmic reticulum membrane |
MGI:1341830 | IDA | Mouse | MGI:MGI:1333015|PMID:9930704 |
| Biological Process | GO:0008632 | apoptotic program |
MGI:1341830 | IMP | Mouse | MGI:MGI:2136067|PMID:11430819 |
| Biological Process | GO:0030282 | bone mineralization |
MGI:1341830 | IMP | Mouse | MGI:MGI:2179907|PMID:11997520 |
| Biological Process | GO:0019722 | calcium-mediated signaling |
MGI:1341830 | IMP | Mouse | MGI:MGI:3614746|PMID:16352659 |
| Biological Process | GO:0006919 | caspase activation |
MGI:1341830 | IMP | Mouse | MGI:MGI:1858648|PMID:10882126 |
| Biological Process | GO:0002063 | chondrocyte development |
MGI:1341830 | IMP | Mouse | MGI:MGI:2670283|PMID:12865332 |
| Biological Process | GO:0007029 | endoplasmic reticulum organization and biogenesis |
MGI:1341830 | IMP | Mouse | MGI:MGI:2136067|PMID:11430819 |
| Biological Process | GO:0030073 | insulin secretion |
MGI:1341830 | IMP | Mouse | MGI:MGI:2136067|PMID:11430819 |
| Biological Process | GO:0030073 | insulin secretion |
MGI:1341830 | IMP | Mouse | MGI:MGI:2179907|PMID:11997520 |
| Biological Process | GO:0048009 | insulin-like growth factor receptor signaling pathway |
MGI:1341830 | IMP | Mouse | MGI:MGI:2670283|PMID:12865332 |
| Biological Process | GO:0031642 | negative regulation of myelination |
MGI:1341830 | IMP | Mouse | MGI:MGI:3583403|PMID:15911877 |
| Biological Process | GO:0017148 | negative regulation of translation |
MGI:1341830 | IGI | Mouse | MGI:MGI:3620306|PMID:16176978 |
| Biological Process | GO:0017148 | negative regulation of translation |
MGI:1341830 | IDA | Mouse | MGI:MGI:1333015|PMID:9930704 |
| Biological Process | GO:0017148 | negative regulation of translation |
MGI:1341830 | IMP | Mouse | MGI:MGI:1858648|PMID:10882126 |
| Biological Process | GO:0017148 | negative regulation of translation |
MGI:1341830 | IMP | Mouse | MGI:MGI:3620306|PMID:16176978 |
| Biological Process | GO:0032055 | negative regulation of translation in response to stress |
RGD:70884 | IDA | Rat | RGD:70729|PMID:9819435 |
| Biological Process | GO:0031016 | pancreas development |
MGI:1341830 | IMP | Mouse | MGI:MGI:2179907|PMID:11997520 |
| Biological Process | GO:0032092 | positive regulation of protein binding |
MGI:1341830 | IMP | Mouse | MGI:MGI:3614746|PMID:16352659 |
| Biological Process | GO:0046777 | protein amino acid autophosphorylation |
MGI:1341830 | IDA | Mouse | MGI:MGI:1333015|PMID:9930704 |
| Biological Process | GO:0046777 | protein amino acid autophosphorylation |
MGI:1341830 | IMP | Mouse | MGI:MGI:3511630|PMID:15542627 |
| Biological Process | GO:0046777 | protein amino acid autophosphorylation |
RGD:70884 | IMP | Rat | RGD:1581062|PMID:15936177 |
| Biological Process | GO:0046777 | protein amino acid autophosphorylation |
RGD:70884 | IDA | Rat | RGD:70729|PMID:9819435 |
| Biological Process | GO:0006468 | protein amino acid phosphorylation |
MGI:1341830 | IDA | Mouse | MGI:MGI:2450792|PMID:12388085 |
| Biological Process | GO:0006468 | protein amino acid phosphorylation |
MGI:1341830 | IMP | Mouse | MGI:MGI:3511630|PMID:15542627 |
| Biological Process | GO:0006468 | protein amino acid phosphorylation |
MGI:1341830 | IDA | Mouse | MGI:MGI:1333015|PMID:9930704 |
| Biological Process | GO:0006468 | protein amino acid phosphorylation |
MGI:1341830 | IMP | Mouse | MGI:MGI:1858648|PMID:10882126 |
| Biological Process | GO:0006468 | protein amino acid phosphorylation |
MGI:1341830 | IMP | Mouse | MGI:MGI:2136067|PMID:11430819 |
| Biological Process | GO:0006468 | protein amino acid phosphorylation |
MGI:1341830 | IMP | Mouse | MGI:MGI:3620306|PMID:16176978 |
| Biological Process | GO:0006468 | protein amino acid phosphorylation |
MGI:1341830 | IMP | Mouse | MGI:MGI:2179907|PMID:11997520 |
| Biological Process | GO:0006468 | protein amino acid phosphorylation |
MGI:1341830 | IDA | Mouse | MGI:MGI:2677605|PMID:14517290 |
| Biological Process | GO:0006468 | protein amino acid phosphorylation |
RGD:70884 | IMP | Rat | RGD:1581062|PMID:15936177 |
| Biological Process | GO:0006468 | protein amino acid phosphorylation |
RGD:70884 | IDA | Rat | RGD:70729|PMID:9819435 |
| Biological Process | GO:0001501 | skeletal development |
MGI:1341830 | IMP | Mouse | MGI:MGI:2179907|PMID:11997520 |
| Biological Process | GO:0006412 | translation |
MGI:1341830 | IDA | Mouse | MGI:MGI:2450792|PMID:12388085 |
| Biological Process | GO:0030968 | unfolded protein response |
MGI:1341830 | IDA | Mouse | MGI:MGI:1333015|PMID:9930704 |
| Biological Process | GO:0030968 | unfolded protein response |
MGI:1341830 | IMP | Mouse | MGI:MGI:1858648|PMID:10882126 |
| Biological Process | GO:0030968 | unfolded protein response |
MGI:1341830 | IMP | Mouse | MGI:MGI:2136067|PMID:11430819 |
| Biological Process | GO:0030968 | unfolded protein response |
MGI:1341830 | IDA | Mouse | MGI:MGI:2677605|PMID:14517290 |
| Biological Process | GO:0030968 | unfolded protein response |
MGI:1341830 | IMP | Mouse | MGI:MGI:3511630|PMID:15542627 |
| Biological Process | GO:0030968 | unfolded protein response |
MGI:1341830 | IMP | Mouse | MGI:MGI:3620306|PMID:16176978 |
| Biological Process | GO:0030968 | unfolded protein response |
MGI:1341830 | IMP | Mouse | MGI:MGI:3583403|PMID:15911877 |
| Biological Process | GO:0006926 | virus-infected cell apoptosis |
MGI:1341830 | IMP | Mouse | MGI:MGI:3511630|PMID:15542627 |